A
Analog Devices Inc./Maxim Integrated
| Series | Category | # Parts | Status | Description |
|---|---|---|---|---|
| Part | Spec A | Spec B | Spec C | Spec D | Description |
|---|---|---|---|---|---|
| Series | Category | # Parts | Status | Description |
|---|---|---|---|---|
| Part | Spec A | Spec B | Spec C | Spec D | Description |
|---|---|---|---|---|---|
| Part | Category | Description |
|---|---|---|
Analog Devices Inc./Maxim Integrated LTC1879EGN#TRUnknown | Integrated Circuits (ICs) | IC REG BUCK ADJ 1.2A 16SSOP |
Analog Devices Inc./Maxim Integrated LTC2208CUP#TRUnknown | Integrated Circuits (ICs) | IC ADC 16BIT 130MSPS 64-QFN |
Analog Devices Inc./Maxim Integrated ADP2108ACBZ-1.1-R7Obsolete | Integrated Circuits (ICs) | IC REG BUCK 1.1V 600MA 5WLCSP |
Analog Devices Inc./Maxim Integrated EV1HMC832ALP6GObsolete | Development Boards Kits Programmers | EVAL BOARD FOR HMC832ALP6GE |
Analog Devices Inc./Maxim Integrated LTC488ISWUnknown | Integrated Circuits (ICs) | IC LINE RCVR RS485 QUAD 16-SOIC |
Analog Devices Inc./Maxim Integrated LTC6946IUFD-2Obsolete | Integrated Circuits (ICs) | IC CLK/FREQ SYNTH 28QFN |
Analog Devices Inc./Maxim Integrated MAX5556ESA+TObsolete | Integrated Circuits (ICs) | IC DAC/AUDIO 16BIT 50K 8SOIC |
Analog Devices Inc./Maxim Integrated EVAL-FLTR-LD-1RZUnknown | Unclassified | EVAL BRD FOR AD800 SERIES |
Analog Devices Inc./Maxim Integrated | Development Boards Kits Programmers | BOARD EVAL FOR AD9963 |
Analog Devices Inc./Maxim Integrated LTC1296CCSW#TRUnknown | Integrated Circuits (ICs) | IC DATA ACQ SYS 12BIT 5V 20SOIC |
| Series | Category | # Parts | Status | Description |
|---|---|---|---|---|
| Data Acquisition | 2 | Active | ||
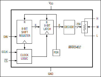
MAX5402256-Tap, µPoT Low-Drift, Digital Potentiometer | Digital Potentiometers | 3 | Active | The MAX5402 µPoT digital potentiometer is a 256-tap variable resistor with 10kΩ total resistance in a tiny 8-pin µMAX® package. This device functions as a mechanical potentiometer, consisting of a fixed resistor string with a digitally controlled wiper contact. It operates from +2.7V to +5.5V single-supply voltages and uses an ultra-low 0.1µA supply current. This device also provides glitchless switching between resistor taps, as well as a convenient power-on reset (POR) that sets the wiper to the midscale position at power-up. A low 5ppm/°C ratiometric temperature coefficient makes it ideal for applications requiring low drift.The MAX5402 serves well in applications requiring digitally controlled resistors, including adjustable voltage references and programmable gain amplifiers (PGAs). A nominal end-to-end resistor temperature coefficient of 35ppm/°C makes this part suitable for use as a variable resistor in applications such as low-tempco adjustable gain and other circuit configurations. This device is guaranteed over the extended industrial temperature range (-40°C to +85°C).ApplicationsAdjustable Voltage ReferenceLow-Drift Programmable-Gain AmplifiersMechanical Potentiometer Replacements |
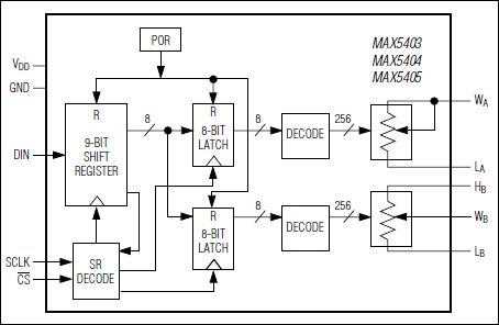
MAX5403Dual, 256-Tap, Low-Drift, Digital Potentiometers in 10-µMAX | Integrated Circuits (ICs) | 3 | Active | The MAX5403/MAX5404/MAX5405 is a family of dual linear taper digital potentiometers. Each device has one 3-terminal potentiometer and one 2-terminal variable resistor (Figure 1). The MAX5403/MAX5404/MAX5405 operate from +2.7V to +5.5V single-supply voltages and use an ultra-low supply current of 0.1µA. These devices also provide glitchless switching between resistors taps as well as a convenient power-on reset (POR) that sets the wiper to the midscale position at power-up. The potentiometer consists of a fixed resistor with a wiper contact that is digitally controlled through a 3-wire serial interface and has 256-tap points. It performs the same function as a discrete potentiometer or variable resistor.These parts are ideal for applications requiring digitally controlled resistors. Three resistance values are available: 10kΩ (MAX5403), 50kΩ (MAX5404), and 100kΩ (MAX5405). A nominal resistor-temperature coefficient of 35ppm/°C end-to-end and 5ppm/°C ratiometric make the MAX5403/MAX5404/MAX5405 ideal for applications requiring low temperature-coefficient variable resistors, such as adjustable-gain circuit configurations.The MAX5403/MAX5404/MAX5405 are available in a 10-pin µMAX® package. Each device is guaranteed over the extended industrial temperature range (-40°C to +85°C).ApplicationsAdjustable Voltage ReferenceImpedance MatchingLCD Screen AdjustmentLow-Drift Programmable Gain Amplifier (PGA)Mechanical Potentiometer ReplacementProgrammable Filters, Delays, Time ConstantVolume Control |
| Digital Potentiometers | 3 | Active | ||
| Digital Potentiometers | 3 | Active | ||
| Audio Special Purpose | 2 | Obsolete | ||
| Integrated Circuits (ICs) | 1 | Active | ||
| Digital Potentiometers | 4 | Active | ||
MAX5409Dual, Audio, Log Taper Digital Potentiometers | Data Acquisition | 2 | LTB | The MAX5408-MAX5411 dual, logarithmic taper digital potentiometers, with 32-tap points each, replace mechanical potentiometers in audio applications requiring digitally controlled resistors. The MAX5408/MAX5410 are dual potentiometers with one wiper per potentiometer. The MAX5409/MAX5411 are dual potentiometers with two wipers per potentiometer (see Functional Diagram). An SPI™-compatible serial interface controls the wiper positions. The MAX5408- MAX5411 have a factory-set resistance of 10kΩ per potentiometer. A zero-crossing detect feature minimizes the audible noise generated by wiper transitions. The MAX5408-MAX5411 have nominal temperature coefficients of 35ppm/°C end-to-end and 5ppm/°C ratiometric. The MAX5408-MAX5411 are available in 16-pin QSOP and 16-pin thin QFN packages and are specified over the extended temperature range (-40°C to +85°C).ApplicationsFading and Balancing Stereo SignalsMechanical Potentiometer ReplacementsStereo Volume Control |
MAX541256-Tap, Nonvolatile, I²C-Interface, Digital Potentiometers | Digital Potentiometers | 31 | Active | The MAX5417/MAX5418/MAX5419 nonvolatile, linear-taper, digital potentiometers perform the function of a mechanical potentiometer by replacing the mechanics with a simple 2-wire digital interface, allowing communication with multiple devices. Each device performs the same function as a discrete potentiometer or variable resistor and has 256 tap points.The devices feature an internal, nonvolatile EEPROM used to store the wiper position for initialization during power-up. The fast-mode I²C-compatible serial interface allows communication at data rates up to 400kbps, minimizing board space and reducing interconnection complexity in many applications. Each device is available with one of four factory-preset addresses (see theOrdering Information/Selector Guidein the full data sheet) and features an address input for a total of eight unique address combinations.The MAX5417/MAX5418/MAX5419 provide three nominal resistance values: 50kΩ (MAX5417), 100kΩ (MAX5418), or 200kΩ (MAX5419). The nominal resistor temperature coefficient is 35ppm/°C end-to-end, and only 5ppm/°C ratiometric. This makes the devices ideal for applications requiring a low-temperature-coefficient variable resistor, such as low-drift, programmable gain-amplifier circuit configurations.The MAX5417/MAX5418/MAX5419 are available in a 3mm x 3mm 8-pin TDFN package, and are specified over the extended -40°C to +85°C temperature range.ApplicationsLiquid-Crystal Display (LCD) Contrast ControlLow-Drift Programmable-Gain AmplifiersMechanical Potentiometer ReplacementsVolume Control |