A
Analog Devices Inc./Maxim Integrated
| Series | Category | # Parts | Status | Description |
|---|---|---|---|---|
| Part | Spec A | Spec B | Spec C | Spec D | Description |
|---|---|---|---|---|---|
| Series | Category | # Parts | Status | Description |
|---|---|---|---|---|
| Part | Spec A | Spec B | Spec C | Spec D | Description |
|---|---|---|---|---|---|
| Part | Category | Description |
|---|---|---|
Analog Devices Inc./Maxim Integrated LTC1879EGN#TRUnknown | Integrated Circuits (ICs) | IC REG BUCK ADJ 1.2A 16SSOP |
Analog Devices Inc./Maxim Integrated LTC2208CUP#TRUnknown | Integrated Circuits (ICs) | IC ADC 16BIT 130MSPS 64-QFN |
Analog Devices Inc./Maxim Integrated ADP2108ACBZ-1.1-R7Obsolete | Integrated Circuits (ICs) | IC REG BUCK 1.1V 600MA 5WLCSP |
Analog Devices Inc./Maxim Integrated EV1HMC832ALP6GObsolete | Development Boards Kits Programmers | EVAL BOARD FOR HMC832ALP6GE |
Analog Devices Inc./Maxim Integrated LTC488ISWUnknown | Integrated Circuits (ICs) | IC LINE RCVR RS485 QUAD 16-SOIC |
Analog Devices Inc./Maxim Integrated LTC6946IUFD-2Obsolete | Integrated Circuits (ICs) | IC CLK/FREQ SYNTH 28QFN |
Analog Devices Inc./Maxim Integrated MAX5556ESA+TObsolete | Integrated Circuits (ICs) | IC DAC/AUDIO 16BIT 50K 8SOIC |
Analog Devices Inc./Maxim Integrated EVAL-FLTR-LD-1RZUnknown | Unclassified | EVAL BRD FOR AD800 SERIES |
Analog Devices Inc./Maxim Integrated | Development Boards Kits Programmers | BOARD EVAL FOR AD9963 |
Analog Devices Inc./Maxim Integrated LTC1296CCSW#TRUnknown | Integrated Circuits (ICs) | IC DATA ACQ SYS 12BIT 5V 20SOIC |
| Series | Category | # Parts | Status | Description |
|---|---|---|---|---|
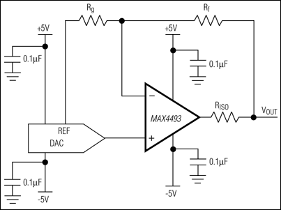
MAX4494SC70, Low-Power, General-Purpose, Dual-Supply, Rail-to-Rail Op Amps | Instrumentation, OP Amps, Buffer Amps | 9 | Active | The MAX4493/MAX4494/MAX4495 single/dual/quad general-purpose operational amplifiers are designed for use in systems powered with dual supplies from ±2.25V to ±5.5V or with a single supply of +4.5V to +11V. These op amps provide a unity-gain bandwidth of 5MHz with only 770µA of quiescent current per amplifier. The wide input common-mode range extends from 200mV beyond the negative rail to within 1.5V of the positive supply rail while the output swings within 10mV (RL= 100kΩ) of either rail.These amplifiers have excellent (110dB) open-loop gain with very low THD+N of 0.002% (f = 1kHz). The single MAX4493 is available in a tiny 5-pin SC70 package and the dual MAX4494 is available in the space-saving 8-pin SOT23. The quad MAX4495 is available in both 14-pin TSSOP and 14-pin SO packages. All products are rated at the automotive temperature range of -40°C to +125°C.ApplicationsBattery-Powered SystemsDAC Output AmplifiersIndustrial Control SystemsSignal ConditioningVoltage Reference Generators |
MAX4495SC70, Low-Power, General-Purpose, Dual-Supply, Rail-to-Rail Op Amps | Linear | 6 | Active | The MAX4493/MAX4494/MAX4495 single/dual/quad general-purpose operational amplifiers are designed for use in systems powered with dual supplies from ±2.25V to ±5.5V or with a single supply of +4.5V to +11V. These op amps provide a unity-gain bandwidth of 5MHz with only 770µA of quiescent current per amplifier. The wide input common-mode range extends from 200mV beyond the negative rail to within 1.5V of the positive supply rail while the output swings within 10mV (RL= 100kΩ) of either rail.These amplifiers have excellent (110dB) open-loop gain with very low THD+N of 0.002% (f = 1kHz). The single MAX4493 is available in a tiny 5-pin SC70 package and the dual MAX4494 is available in the space-saving 8-pin SOT23. The quad MAX4495 is available in both 14-pin TSSOP and 14-pin SO packages. All products are rated at the automotive temperature range of -40°C to +125°C.ApplicationsBattery-Powered SystemsDAC Output AmplifiersIndustrial Control SystemsSignal ConditioningVoltage Reference Generators |
| Video Amps and Modules | 5 | Obsolete | ||
| Integrated Circuits (ICs) | 12 | Active | ||
MAX4502Low-Voltage, SPST, CMOS Analog Switches | Integrated Circuits (ICs) | 10 | Active | The MAX4501/MAX4502 are single-pole/single-throw (SPST), low-voltage, single-supply, CMOS analog switches. The MAX4501 is normally open (NO). The MAX4502 is normally closed (NC).These CMOS switches can operate continuously with a single supply between +2V and +12V. Each switch can handle rail-to-rail analog signals. The off-leakage current is only 1.0nA at +25°C or 10nA at +85°C.The digital input has 0.8V and 2.4V logic thresholds, ensuring TTL/CMOS-logic compatibility when using a single +5V supply.ApplicationsAudio/Video Signal RoutingBattery-Powered ApplicationsCell PhonesCommunication SystemsLow-Voltage Data AcquisitionModemsPCMCIA Cards |
MAX4503Low-Voltage, Dual-Supply, SPST, CMOS Analog Switches | Analog Switches, Multiplexers, Demultiplexers | 8 | Active | The MAX4503/MAX4504 are low-voltage, dual-supply, single-pole/single-throw (SPST), CMOS analog switches. The MAX4503 is normally open (NO). The MAX4504 is normally closed (NC).These CMOS switches can operate continuously with dual supplies between ±1.V and ±6V. Each switch can handle rail-to-rail analog signals. The off-leakage current is only 1nA at +25°C or 10nA at +85°C.The digital input is CMOS-logic compatible when using ±5V supplies. A unique logic input architecture allows this even though the parts have no ground pin.For single-supply operation, use the MAX4501/MAX4502, which are pin-for-pin equivalents.ApplicationsAudio/Video Signal RoutingBattery-Powered ApplicationsCell PhonesCommunication SystemsLow-Voltage Data AcquisitionModemsPCMCIA Cards |
| Integrated Circuits (ICs) | 5 | Active | ||
MAX4505Fault-Protected, High-Voltage, Signal Line Protector | Specialized ICs | 4 | Active | The MAX4505 is a single signal-line protector featuring a fault-protected input and rail-to-rail signal handling capability. The input is protected from overvoltage faults up to ±36V with power on or ±40V with power off. During a fault condition, the input terminal becomes an open circuit and only nanoamperes of leakage current flow from the source, while the switch output (AOUT) furnishes typically 19mA from the appropriate polarity supply to the load. This ensures an unambiguous rail-to-rail output when a fault begins and ends.The MAX4505 protects both unipolar and bipolar analog signals using either unipolar (+9V to +36V) or bipolar (±8V to ±18V) power supplies. The device has no logic control inputs; the protector is always on when the supplies are on. On-resistance is 100Ω max, and on-leakage is less than 0.5nA at TA= +25°C. The MAX4505 is available in 5-pin SOT23 and 8-pin µMAX® packages.ApplicationsAutomated Test Equipment (ATE)Data AcquisitionHot-Insertion Boards/SystemsProcess Control SystemsRedundant/Backup SystemsSensitive Instruments |
MAX4506Fault-Protected, High-Voltage Signal-Line Protectors | Specialized ICs | 8 | Active | The MAX4506/MAX4507 multiple, two-terminal signal-line protectors are pin-compatible with the industry-standard MAX366/MAX367. These new circuit protectors feature fault-protected inputs and rail-to-rail signal handling capability. The input pins are protected from overvoltage faults up to ±36V with power on or ±40V with power off. During a fault condition, the input terminal becomes an open circuit and only nanoamperes of leakage current flow from the source; but the switch output (OUT_) furnishes typically 19mA from the appropriate polarity supply to the load. This ensures unambiguous rail-to-rail outputs when a fault begins and ends.The MAX4506 contains three independent protectors while the MAX4507 contains eight independent protectors. They can protect both unipolar and bipolar analog signals using either unipolar (+9V to +36V) or bipolar (±8V to ±18V) power supplies.These devices have no logic control inputs; the protectors are designed to be always-on when the supplies are on. On-resistance is 100Ω max and matched within 7Ω , and on-leakage is less than 0.5nA at TA= +25°C. The MAX4506 is available in 8-pin SO/DIP packages. The MAX4507 is available in 20-pin SSOP and 18-pin SO/DIP packages.ApplicationsAutomated Test Equipment (ATE)Data Acquisition SystemsHot-Insertion Boards/SystemsProcess Control SystemsRedundant/Backup SystemsSensitive Instruments |
MAX4507Fault-Protected, High-Voltage Signal-Line Protectors | Specialized ICs | 13 | Active | The MAX4506/MAX4507 multiple, two-terminal signal-line protectors are pin-compatible with the industry-standard MAX366/MAX367. These new circuit protectors feature fault-protected inputs and rail-to-rail signal handling capability. The input pins are protected from overvoltage faults up to ±36V with power on or ±40V with power off. During a fault condition, the input terminal becomes an open circuit and only nanoamperes of leakage current flow from the source; but the switch output (OUT_) furnishes typically 19mA from the appropriate polarity supply to the load. This ensures unambiguous rail-to-rail outputs when a fault begins and ends.The MAX4506 contains three independent protectors while the MAX4507 contains eight independent protectors. They can protect both unipolar and bipolar analog signals using either unipolar (+9V to +36V) or bipolar (±8V to ±18V) power supplies.These devices have no logic control inputs; the protectors are designed to be always-on when the supplies are on. On-resistance is 100Ω max and matched within 7Ω , and on-leakage is less than 0.5nA at TA= +25°C. The MAX4506 is available in 8-pin SO/DIP packages. The MAX4507 is available in 20-pin SSOP and 18-pin SO/DIP packages.ApplicationsAutomated Test Equipment (ATE)Data Acquisition SystemsHot-Insertion Boards/SystemsProcess Control SystemsRedundant/Backup SystemsSensitive Instruments |