A
Analog Devices Inc./Maxim Integrated
| Series | Category | # Parts | Status | Description |
|---|---|---|---|---|
| Part | Spec A | Spec B | Spec C | Spec D | Description |
|---|---|---|---|---|---|
| Series | Category | # Parts | Status | Description |
|---|---|---|---|---|
| Part | Spec A | Spec B | Spec C | Spec D | Description |
|---|---|---|---|---|---|
| Part | Category | Description |
|---|---|---|
Analog Devices Inc./Maxim Integrated LTC1879EGN#TRUnknown | Integrated Circuits (ICs) | IC REG BUCK ADJ 1.2A 16SSOP |
Analog Devices Inc./Maxim Integrated LTC2208CUP#TRUnknown | Integrated Circuits (ICs) | IC ADC 16BIT 130MSPS 64-QFN |
Analog Devices Inc./Maxim Integrated ADP2108ACBZ-1.1-R7Obsolete | Integrated Circuits (ICs) | IC REG BUCK 1.1V 600MA 5WLCSP |
Analog Devices Inc./Maxim Integrated EV1HMC832ALP6GObsolete | Development Boards Kits Programmers | EVAL BOARD FOR HMC832ALP6GE |
Analog Devices Inc./Maxim Integrated LTC488ISWUnknown | Integrated Circuits (ICs) | IC LINE RCVR RS485 QUAD 16-SOIC |
Analog Devices Inc./Maxim Integrated LTC6946IUFD-2Obsolete | Integrated Circuits (ICs) | IC CLK/FREQ SYNTH 28QFN |
Analog Devices Inc./Maxim Integrated MAX5556ESA+TObsolete | Integrated Circuits (ICs) | IC DAC/AUDIO 16BIT 50K 8SOIC |
Analog Devices Inc./Maxim Integrated EVAL-FLTR-LD-1RZUnknown | Unclassified | EVAL BRD FOR AD800 SERIES |
Analog Devices Inc./Maxim Integrated | Development Boards Kits Programmers | BOARD EVAL FOR AD9963 |
Analog Devices Inc./Maxim Integrated LTC1296CCSW#TRUnknown | Integrated Circuits (ICs) | IC DATA ACQ SYS 12BIT 5V 20SOIC |
| Series | Category | # Parts | Status | Description |
|---|---|---|---|---|
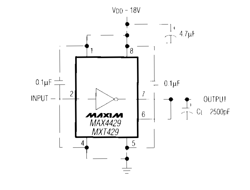
MAX4429High-Speed, 6A MOSFET Driver (Noninverting) | Integrated Circuits (ICs) | 11 | Active | High-Speed, 6A MOSFET Driver (Noninverting) |
MAX442901.8V, 15MHz, Low-Offset, Low-Power, Rail-to-Rail I/O Op-Amp | Instrumentation, Op Amps, Buffer Amps | 4 | Active | The MAX44290 offers a unique combination of high- speed, precision, and low-voltage operation, making it ideally suited for a large number of signal-processing functions, such as filtering and amplification of signals in portable and industrial equipment.This amplifier features an input offset of less than 50μV and a high gain bandwidth product of 15MHz while maintaining a low 1.8V supply rail. The devices’ rail-to-rail input/outputs and low noise guarantee maximum dynamic range in demanding applications such as 12-to-14-bit SAR ADC drivers. Unlike traditional rail-to-rail input structures, input crossover distortion is absent due to an optimized input stage with an ultra-quiet charge pump.The device includes a fast-power-on shutdown mode for further power savings. The operational amplifier operates from a supply range of 1.8V to 5.5V over the -40°C to +125°C temperature range and can operate down to 1.7V over the 0°C to +70°C temperature range. It is available in a tiny 6-bump wafer level package (WLP), with 0.4mm-pitch.Design Solution: How Less Can Be More in Motor Control Design ›Applications3G/4G HandsetsAnalog-to-Digital Converter BuffersBattery-Operated DevicesGeneral-Purpose Signal ProcessingNotebooksPortable Medical InstrumentsTransimpedance Amplifiers |
| Linear | 1 | Obsolete | ||
MAX44298Current and Voltage Sense with Power Measurement | Evaluation and Demonstration Boards and Kits | 3 | Active | The MAX44298 is a low-side current, voltage, and power monitoring circuit that provides an analog output current proportional to the measured current, voltage, and the internally calculated instantaneous power.Instantaneous power is calculated internally by multiplying the load current and a fraction of the load voltage set by an external resistive divider. All three outputs are scaled to a full-scale current of either 100µA or 50µA. This full-scale current option is set with a simple pin-strap, ISET. An additional output current of either 100µA or 50µA is available at the reference (REF) output; this current can be used to create a reference voltage for the ADC that is being used to measure the power, voltage, and current signals.By providing the ADC with both the measured signals and the input reference voltage, the ADC can make a ratio- metric measurement, allowing improved accuracy. The use of currents, rather than voltage, to convey the mea- sured signals to the ADC eliminates any errors caused by voltage drops across the parasitic resistance of PCB, which can be significant for high-current systems. To allow full-system calibration, the CAL bump provides a way to calibrate gain and offset for the ADC.The MAX44298 measures load current by using a precision, auto-zeroed current-sense amplifier (CSA), which due to its ultra-low offset voltage allows precise measurement of full-scale voltages of 5mV, 10mV, and 20mV. The load voltage is measured via a user-selectable resistive network, dividing the input voltage down to a full scale of 1.00V.The wide supply voltage range of 3V to 5.5V allows the simple sharing of supplies with either the ADC or a micro-controller. The MAX44298 can be powered down and the outputs will then go high impedance. The device is available in a 2.4mm x 2.4mm, 16-bump WLP package and is specified for the 0°C to +85°C temperature range.ApplicationsPower Monitoring and Management Data Center and TelecomRenewable Energy SystemSmart Battery Packs and Chargers |
| Evaluation and Demonstration Boards and Kits | 1 | Obsolete | ||
| Amplifiers | 6 | Active | ||
| Linear | 5 | Obsolete | ||
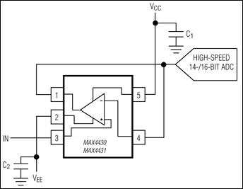
MAX4432Dual-Supply, 180MHz, 16-Bit Accurate, Ultra-Low-Distortion Op Amps | Amplifiers | 4 | LTB | The MAX4430/MAX4431 single and MAX4432/MAX4433 dual operational amplifiers feature wide bandwidth, 16-bit settling times in 37ns, and low-noise/low-distortion operation. The MAX4430/MAX4432 are compensated for unity gain stability and have a small signal -3dB bandwidth of 180MHz. The MAX4431/MAX4433 are compensated for closed-loop gains of +2 or greater and have a small-signal -3dB bandwidth of 215MHz.The MAX4430–MAX4433 op amps require only 11mA of supply current per amplifier while achieving 125dB open-loop gain. Voltage noise density is a low 2.8nV/√Hz, and provides 100dB spurious-free dynamic range (SFDR) at 1MHz. These characteristics make these op amps ideal for driving modern high-speed 14- and 16-bit analog-to-digital converters (ADCs).These high-speed op amps feature wide output voltage swings capable of driving ADCs with ≥ 4V input dynamic range and a high current output drive up to 60mA. Using a voltage feedback architecture, the MAX4430–MAX4433 meet the requirements of many applications that previously depended on current feedback amplifiers.The MAX4430/MAX4431 are available in a space-saving 5-pin SOT23 package, and the MAX4432/MAX4433 are available in an 8-pin µMAX® package.ApplicationsNotebook Computers |
| Integrated Circuits (ICs) | 6 | Obsolete | ||
MAX4434Single-Supply, 150MHz, 16-Bit Accurate, Ultra-Low Distortion Op Amps | Amplifiers | 6 | Active | The MAX4434/MAX4435 single and MAX4436/MAX4437 dual operational amplifiers feature wide bandwidth, 16-bit settling time in 23ns, and low-noise/low-distortion operation. The MAX4434/MAX4436 are compensated for unity-gain stability and have a small-signal -3dB bandwidth of 150MHz. The MAX4435/MAX4437 are compensated for closed-loop gains of +5 or greater and have a small-signal, -3dB bandwidth of 150MHz.The MAX4434–MAX4437 op amps require only 15mA of supply current per amplifier while achieving 115dB open-loop gain. Voltage noise density is a low 2.2nV/and provides 97dB spurious-free dynamic range (SFDR) at 1MHz. These characteristics make these op amps ideal for driving modern, high-speed 14- and 16-bit analog-to-digital converters (ADCs).These high-speed op amps feature wide-output voltage swings and a high-current output drive up to 65mA. Using a voltage feedback architecture, the MAX4434–MAX4437 meet the requirements of many applications that previously depended on current feedback amplifiers.The MAX4434/MAX4435 are available in space-saving 5-pin SOT23 packages and the MAX4436/MAX4437 are available in 8-pin µMAX® packages.ApplicationsHigh-Performance ReceiversHigh-Speed 14- and 16-Bit ADC PreamplifiersIF/RF AmplifiersLow-Distortion Active FiltersLow-Noise PreamplifiersPrecision Instrumentation |