A
Analog Devices Inc./Maxim Integrated
| Series | Category | # Parts | Status | Description |
|---|---|---|---|---|
| Part | Spec A | Spec B | Spec C | Spec D | Description |
|---|---|---|---|---|---|
| Series | Category | # Parts | Status | Description |
|---|---|---|---|---|
| Part | Spec A | Spec B | Spec C | Spec D | Description |
|---|---|---|---|---|---|
| Part | Category | Description |
|---|---|---|
Analog Devices Inc./Maxim Integrated LTC1879EGN#TRUnknown | Integrated Circuits (ICs) | IC REG BUCK ADJ 1.2A 16SSOP |
Analog Devices Inc./Maxim Integrated LTC2208CUP#TRUnknown | Integrated Circuits (ICs) | IC ADC 16BIT 130MSPS 64-QFN |
Analog Devices Inc./Maxim Integrated ADP2108ACBZ-1.1-R7Obsolete | Integrated Circuits (ICs) | IC REG BUCK 1.1V 600MA 5WLCSP |
Analog Devices Inc./Maxim Integrated EV1HMC832ALP6GObsolete | Development Boards Kits Programmers | EVAL BOARD FOR HMC832ALP6GE |
Analog Devices Inc./Maxim Integrated LTC488ISWUnknown | Integrated Circuits (ICs) | IC LINE RCVR RS485 QUAD 16-SOIC |
Analog Devices Inc./Maxim Integrated LTC6946IUFD-2Obsolete | Integrated Circuits (ICs) | IC CLK/FREQ SYNTH 28QFN |
Analog Devices Inc./Maxim Integrated MAX5556ESA+TObsolete | Integrated Circuits (ICs) | IC DAC/AUDIO 16BIT 50K 8SOIC |
Analog Devices Inc./Maxim Integrated EVAL-FLTR-LD-1RZUnknown | Unclassified | EVAL BRD FOR AD800 SERIES |
Analog Devices Inc./Maxim Integrated | Development Boards Kits Programmers | BOARD EVAL FOR AD9963 |
Analog Devices Inc./Maxim Integrated LTC1296CCSW#TRUnknown | Integrated Circuits (ICs) | IC DATA ACQ SYS 12BIT 5V 20SOIC |
| Series | Category | # Parts | Status | Description |
|---|---|---|---|---|
| Amplifiers | 9 | Active | ||
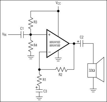
MAX4167High-Output-Drive, Precision, Low-Power, Single-Supply, Rail-to-Rail I/O Op Amps with Shutdown | Amplifiers | 6 | Active | The MAX4165-MAX4169 family of operational amplifiers combines excellent DC accuracy with high output current drive, single-supply operation, and rail-to-rail inputs and outputs. These devices operate from a single +2.7V to +6.5V supply, or from dual ±1.35V to ±3.25V supplies. They typically draw 1.2mA supply current, and are guaranteed to deliver 80mA output current.The MAX4166/MAX4168 have a shutdown mode that reduces supply current to 38µA per amplifier and places the outputs into a high-impedance state. The MAX4165-MAX4169's precision performance combined with high output current, wide input/output dynamic range, single-supply operation, and low power consumption makes them ideal for portable audio applications and other low-voltage, battery-powered systems. The MAX4165 is available in the space-saving 5-pin SOT23 package and the MAX4166 is available in a tiny 2mm x 2mm x 0.8mm µDFN package.ApplicationsAutomotive SensorsBase Station/Wireless InfrastructureCell PhonesComputers: Desktops, Workstations, and ServersComputers: MotherboardsComputers: NotebookDigital-to-Analog Converter BuffersHands-Free Car Phones (Kits)Industrial: Process Measurement and ControlMotor DriversNotebook ComputersPanel MetersPortable Battery-Powered Audio ApplicationsPortable Headphone Speaker DriversProgrammable Logic Controllers (PLCs)Set-Top BoxesSignal ConditioningSound Ports/CardsTransformer/Line Drivers |
| Amplifiers | 8 | Active | ||
| Integrated Circuits (ICs) | 4 | Obsolete | ||
MAX417Single, Dual, Quad, 1.2µA Max, Single-Supply Op Amps | Instrumentation, OP Amps, Buffer Amps | 11 | Active | The MAX406/MAX407/MAX409/MAX417–MAX419 are single, dual, and quad low-voltage, micropower, precision op amps designed for battery-operated systems. They feature a supply current of less than 1.2µA per amplifier that is relatively constant over the entire supply range, which represents a 15 to 20 times improvement over industry-standard micropower op amps. A unique output stage enables these op amps to operate at ultra-low supply current while maintaining linearity under loaded conditions. In addition, the output is capable of sourcing 1.8mA when powered by a 9V battery.The common-mode input-voltage range extends from the negative rail to within 1.1V of the positive supply (for the singes, 1.2V for the duals and quads), and the output stage swings rail-to-rail. The entire family is designed to maintain good DC characteristics over the operating temperature range, minimizing the input referred errors.The MAX406 is a single op amp with two modes of operation: compensated mode and decompensated mode. Floating BW (pin 8) or connecting it to V- internally compensates the amplifier. In this mode, the MAX406 is unity-gain stable with a 5V/ms typical slew rate and an 8kHz gain bandwidth. Connecting BW to V+ puts the MAX406 into decompensated mode with a 20V/ms typical slew rate and a 40kHz gain bandwidth (AVCL≥ 2V/V).The dual MAX407 and quad MAX418 are internally compensated to be unity-gain stable. The MAX409/MAX417/MAX419 single/dual/quad op amps feature 150kHz typical bandwidth, 75V/ms slew rate, and stability for gains of 10V/V or greater.ApplicationsBattery-Powered SystemsCordless PhonesElectrometer AmplifiersGlucose MetersGPS SolutionsIntrinsically Safe SystemsIP CameraMedical InstrumentsPanel MeterspH MetersPhotodiode Pre-AmpsPower MetersProgrammable Logic Controllers (PLCs) |
MAX4172Low-Cost, Precision, High-Side Current-Sense Amplifier | Instrumentation, OP Amps, Buffer Amps | 10 | Active | The MAX4172 is a low-cost, precision, high-side current-sense amplifier for portable PCs, telephones, and other systems where battery/DC power-line monitoring is critical. High-side power-line monitoring is especially useful in battery-powered systems, since it does not interfere with the battery charger's ground path. Wide bandwidth and ground-sensing capability make the MAX4172 suitable for closed-loop battery-charger and general-purpose current-source applications. The 0 to 32V input common-mode range is independent of the supply voltage, which ensures that current-sense feedback remains viable, even when connected to a battery in deep discharge.To provide a high level of flexibility, the MAX4172 functions with an external sense resistor to set the range of load current to be monitored. It has a current output that can be converted to a ground-referred voltage with a single resistor, accommodating a wide range of battery voltages and currents.An open-collector power-good output (active-low PG) indicates when the supply voltage reaches an adequate level to guarantee proper operation of the current-sense amplifier. The MAX4172 operates with a 3.0V to 32V supply voltage, and is available in a space-saving, 8-pin µMAX® or SO package.ApplicationsBattery-Powered ApplicationsClosed-Loop Battery Chargers/Current SourcesEnergy ManagementPortable PCs: Notebooks, Subnotebooks, PalmtopsPortable Test/Measurement SystemsPortable/Cellular PhonesSmart Battery Packs/Chargers |
| Op Amp Evaluation Boards | 19 | Active | ||
| Instrumentation, OP Amps, Buffer Amps | 9 | Obsolete | ||
| Amplifiers | 1 | Obsolete | ||
| Integrated Circuits (ICs) | 2 | Active | ||