A
Analog Devices Inc./Maxim Integrated
| Series | Category | # Parts | Status | Description |
|---|---|---|---|---|
| Part | Spec A | Spec B | Spec C | Spec D | Description |
|---|---|---|---|---|---|
| Series | Category | # Parts | Status | Description |
|---|---|---|---|---|
| Part | Spec A | Spec B | Spec C | Spec D | Description |
|---|---|---|---|---|---|
| Part | Category | Description |
|---|---|---|
Analog Devices Inc./Maxim Integrated LTC1879EGN#TRUnknown | Integrated Circuits (ICs) | IC REG BUCK ADJ 1.2A 16SSOP |
Analog Devices Inc./Maxim Integrated LTC2208CUP#TRUnknown | Integrated Circuits (ICs) | IC ADC 16BIT 130MSPS 64-QFN |
Analog Devices Inc./Maxim Integrated ADP2108ACBZ-1.1-R7Obsolete | Integrated Circuits (ICs) | IC REG BUCK 1.1V 600MA 5WLCSP |
Analog Devices Inc./Maxim Integrated EV1HMC832ALP6GObsolete | Development Boards Kits Programmers | EVAL BOARD FOR HMC832ALP6GE |
Analog Devices Inc./Maxim Integrated LTC488ISWUnknown | Integrated Circuits (ICs) | IC LINE RCVR RS485 QUAD 16-SOIC |
Analog Devices Inc./Maxim Integrated LTC6946IUFD-2Obsolete | Integrated Circuits (ICs) | IC CLK/FREQ SYNTH 28QFN |
Analog Devices Inc./Maxim Integrated MAX5556ESA+TObsolete | Integrated Circuits (ICs) | IC DAC/AUDIO 16BIT 50K 8SOIC |
Analog Devices Inc./Maxim Integrated EVAL-FLTR-LD-1RZUnknown | Unclassified | EVAL BRD FOR AD800 SERIES |
Analog Devices Inc./Maxim Integrated | Development Boards Kits Programmers | BOARD EVAL FOR AD9963 |
Analog Devices Inc./Maxim Integrated LTC1296CCSW#TRUnknown | Integrated Circuits (ICs) | IC DATA ACQ SYS 12BIT 5V 20SOIC |
| Series | Category | # Parts | Status | Description |
|---|---|---|---|---|
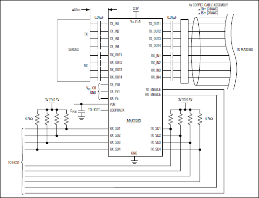
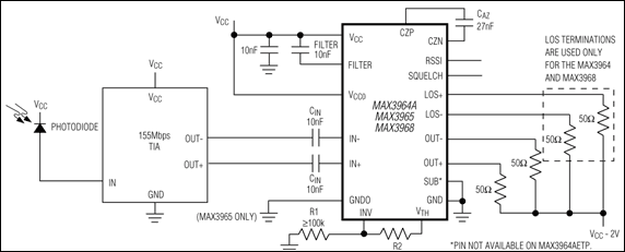
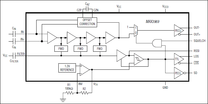
MAX3964+3.0V to +5.5V, 125Mbps to 266Mbps Limiting Amplifiers with Loss-of-Signal Detector | Linear | 3 | Active | The MAX3969 is a recommended upgrade for the MAX3964 and MAX3968. The MAX3964A limiting amplifier, with 2mVP-Pinput sensitivity and PECL data outputs, is ideal for low-cost ATM, FDDI, and Fast Ethernet fiber optic applications.The MAX3964A features an integrated power detector that senses the input-signal power. It provides a received-signal-strength indicator (RSSI), which is an analog indication of the power level and complementary PECL loss-of-signal (LOS) outputs, which indicate when the power level drops below a programmable threshold. The threshold can be adjusted to detect signal amplitudes as low as 2.7mVP-P. An optional squelch function disables switching of the data outputs by holding them at a known state during an LOS condition.The MAX3968 provides the same functionality as the MAX3964A, but has data-output edge speed suitable for ESCON and 266Mbps fibre channel applications.The MAX3964A/MAX3968 are available in die form, as tested wafers, and in 20-pin QSOP packages. The MAX3964AETP is available in a 20-pin thin QFN package.Applications125Mbps FDDI Receivers155Mbps FTTx Receivers155Mbps LAN ATM ReceiversESCON ReceiversFast Ethernet Receivers |
| Integrated Circuits (ICs) | 2 | Active | ||
| Amplifiers | 3 | Active | ||
| Integrated Circuits (ICs) | 13 | Active | ||
| Special Purpose Amplifiers | 2 | Obsolete | ||
MAX398Precision, 8-Channel/Dual 4-Channel, Low-Voltage, CMOS Analog Multiplexers | Interface | 13 | Active | The MAX398/MAX399 precision, monolithic, CMOS analog multiplexers (muxes) offer low on-resistance (less than 100Ω), which is matched to within 6Ω between channels and remains flat over the specified analog signal range (11Ω max). They also offer low leakage over temperature (NO off-leakage current less than 2.5nA at +85°C) and fast switching speeds (transition time less than 250ns). The MAX398 is an 8-channel device, and the MAX399 is a dual 4-channel device.The MAX398/MAX399 are fabricated with Maxim's low-voltage silicon-gate process. Design improvements yield extremely low charge injection (less than 5pC) and guarantee electrostatic discharge protection (ESD) greater than 2000V.These muxes operate with a single +3V to +15V supply or bipolar ±3V to ±8V supplies, while retaining CMOS-logic input compatibility and fast switching. CMOS inputs provide reduced input loading. The MAX398/MAX399 are pin compatible with the industry-standard DG408, DG409, DG508A, and DG509A.ApplicationsAudio-Signal RoutingAutomated Test Equipment (ATE)Battery-Powered ApplicationsCommunication SystemsGuidance and Control SystemsHeads-Up DisplaysLow-Voltage Data AcquisitionMilitary RadiosPBX, PABXSample-and-Hold Circuits |
| Interface | 2 | Active | ||
| Integrated Circuits (ICs) | 2 | Obsolete | ||
| Integrated Circuits (ICs) | 3 | Active | ||
| Sensor and Detector Interfaces | 4 | Active | ||