| Integrated Circuits (ICs) | 3 | Obsolete | |
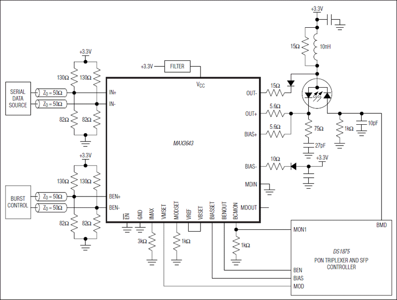
MAX3643155Mbps to 2.5Gbps Burst-Mode Laser Driver | Integrated Circuits (ICs) | 3 | Active | The MAX3643 burst-mode laser driver provides bias and modulation current drive for PON burst-mode ONT applications. It is specifically designed for use with a low-cost external controller for the APC (and if desired, AMC) loop. A high-speed differential burst-enable input enables the driver to switch the laser from a dark (output off) condition to full on condition in less than 2ns. When BEN is inactive, typical modulation and bias currents are 5µA each.Laser modulation current can be set from 10mA to 85mA and bias current can be set from 1mA to 70mA using the MODSET and BIASSET inputs. A sample-and-hold circuit is provided to capture the monitor diode output during short PON bursts, if needed, and the BEN high-speed signal is mirrored on an LVCMOS output to be used by the controller operating the APC/AMC loop.The MAX3643 burst-mode laser driver is packaged in a 4mm x 4mm, 24-pin thin QFN package. It operates from -40°C to +85°C.Applications1.25Gbps IEEE EPON ONT ModulesA/B/G/XGPON ONT Modules Up to 2.5Gbps |
| Special Purpose Amplifiers | 6 | Active | |
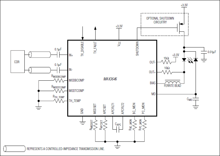
MAX3646155Mbps to 622Mbps SFF/SFP Laser Driver with Extinction Ratio Control | Integrated Circuits (ICs) | 4 | Active | The MAX3646 is a +3.3V laser driver designed for multirate transceiver modules with data rates from 155Mbps to 622Mbps. Lasers can be DC-coupled to the MAX3646 for reduced component count and ease of multirate operation.Laser extinction ratio control (ERC) combines the features of automatic power control (APC), modulation compensation, and built-in thermal compensation. The APC loop maintains constant average optical power. Modulation compensation increases the modulation current in proportion to the bias current. These control loops, combined with thermal compensation, maintain a constant optical extinction ratio over temperature and lifetime.The MAX3646 accepts differential data input signals. The wide 5mA to 60mA (up to 85mA AC-coupled) modulation current range and up to 100mA bias current range, make the MAX3646 ideal for driving FP/DFB lasers in fiber optic modules. External resistors set the required laser current levels. The MAX3646 provides transmit disable control (TX_DISABLE), single-point fault tolerance, bias-current monitoring, and photocurrent monitoring. The device also offers a latched failure output (TX_FAULT) to indicate faults, such as when the APC loop is no longer able to maintain the average optical power at the required level. The MAX3646 is compliant with the SFF-8472 transmitter diagnostic and SFP MSA timing requirements.The MAX3646 is offered in a 4mm x 4mm, 24-pin thin QFN package and operates over the extended -40°C to +85°C temperature range.Applications125Mbps Ethernet SFP, GBIC, and 1 x 9 TransceiversMultirate OC-3 to OC-12 FEC Transceivers |
| Analog Switches, Multiplexers, Demultiplexers | 10 | Active | |
| Amplifiers | 1 | Obsolete | |
| Laser Drivers | 4 | Active | |
| Amplifiers | 3 | Active | |
MAX366Signal Line Circuit Protector with Three Independent Protectors | Linear | 9 | Active | The MAX366 and MAX367 are multiple, two-terminal circuit protectors. Placed in series with signal lines, each two-terminal device guards sensitive circuit components against voltages near and beyond the normal supply voltages. These devices are used at interfaces where sensitive circuits are connected to the external world and could encounter damaging voltages (up to 35V beyond the supply rails) during power-up, power-down, or fault conditions.The MAX366 contains three independent protectors and the MAX367 contains eight. They can protect analog signals using either unipolar (4.5V to 36V) or bipolar (±2.25V to ±18V) power supplies. Each protector is symmetrical. Input and output terminals may be freely interchanged.These devices are voltage-sensitive MOSFET transistor arrays that are normally on when power is applied and normally open circuit when power is off. With ±10V supplies, on-resistance is 100Ω max and leakage is less than 1nA at +25°C.When signal voltages exceed or are within approximately 1.5V of either power-supply voltage (including when power is off), the two-terminal resistance increases dramatically, limiting fault current as well as output voltage to sensitive circuits. The protected side of the switch maintains the correct polarity and clamps approximately 1.5V below the supply rail. There are no "glitches" or polarity reversals going into or coming out of a fault condition.ApplicationsAutomated Test Equipment (ATE)Data AcquisitionHot-Insertion Boards/SystemsProcess Control SystemsRedundant/Backup SystemsSensitive Instruments |
| Linear | 2 | Obsolete | |