A
Analog Devices Inc./Maxim Integrated
| Series | Category | # Parts | Status | Description |
|---|---|---|---|---|
| Part | Spec A | Spec B | Spec C | Spec D | Description |
|---|---|---|---|---|---|
| Series | Category | # Parts | Status | Description |
|---|---|---|---|---|
| Part | Spec A | Spec B | Spec C | Spec D | Description |
|---|---|---|---|---|---|
| Part | Category | Description |
|---|---|---|
Analog Devices Inc./Maxim Integrated LTC1879EGN#TRUnknown | Integrated Circuits (ICs) | IC REG BUCK ADJ 1.2A 16SSOP |
Analog Devices Inc./Maxim Integrated LTC2208CUP#TRUnknown | Integrated Circuits (ICs) | IC ADC 16BIT 130MSPS 64-QFN |
Analog Devices Inc./Maxim Integrated ADP2108ACBZ-1.1-R7Obsolete | Integrated Circuits (ICs) | IC REG BUCK 1.1V 600MA 5WLCSP |
Analog Devices Inc./Maxim Integrated EV1HMC832ALP6GObsolete | Development Boards Kits Programmers | EVAL BOARD FOR HMC832ALP6GE |
Analog Devices Inc./Maxim Integrated LTC488ISWUnknown | Integrated Circuits (ICs) | IC LINE RCVR RS485 QUAD 16-SOIC |
Analog Devices Inc./Maxim Integrated LTC6946IUFD-2Obsolete | Integrated Circuits (ICs) | IC CLK/FREQ SYNTH 28QFN |
Analog Devices Inc./Maxim Integrated MAX5556ESA+TObsolete | Integrated Circuits (ICs) | IC DAC/AUDIO 16BIT 50K 8SOIC |
Analog Devices Inc./Maxim Integrated EVAL-FLTR-LD-1RZUnknown | Unclassified | EVAL BRD FOR AD800 SERIES |
Analog Devices Inc./Maxim Integrated | Development Boards Kits Programmers | BOARD EVAL FOR AD9963 |
Analog Devices Inc./Maxim Integrated LTC1296CCSW#TRUnknown | Integrated Circuits (ICs) | IC DATA ACQ SYS 12BIT 5V 20SOIC |
| Series | Category | # Parts | Status | Description |
|---|---|---|---|---|
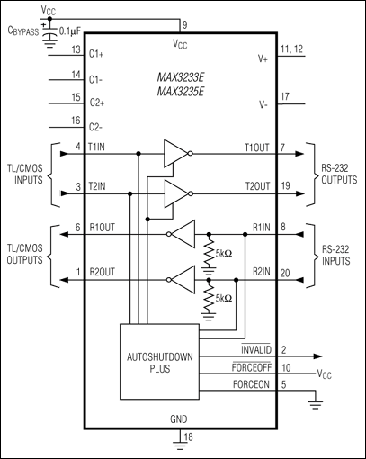
MAX3226E±15kV ESD-Protected, 1µA, 1Mbps, 3.0V to 5.5V, RS-232 Transceivers with AutoShutdown Plus | Interface | 3 | Active | The MAX3224E/MAX3225E/MAX3226E/MAX3227E/MAX3244E/MAX3245E are 3V-powered EIA/TIA-232 and V.28/V.24 communications interfaces with automatic shutdown/wakeup features, high data-rate capabilities, and enhanced electrostatic discharge (ESD) protection. All transmitter outputs and receiver inputs are protected to ±15kV using IEC 1000-4-2 Air-Gap Discharge, ±8kV using IEC 1000-4-2 Contact Discharge, and ±15kV using the Human Body Model.All devices achieve a 1µA supply current using Maxim's revolutionary AutoShutdown Plus™ feature. These devices automatically enter a low-power shutdown mode when the RS-232 cable is disconnected or the transmitters of the connected peripherals are inactive, and the UART driving the transmitter inputs is inactive for more than 30 seconds. They turn on again when they sense a valid transition at any transmitter or receiver input. AutoShutdown Plus saves power without changes to the existing BIOS or operating system.The MAX3225E/MAX3227E/MAX3245E also feature MegaBaud™ operation, guaranteeing 1Mbps for high-speed applications such as communicating with ISDN modems. The MAX3224E/MAX3226E/MAX3244E guarantee 250kbps operation. The transceivers have a proprietary low-dropout transmitter output stage enabling true RS-232 performance from a +3.0V to +5.5V supply with a dual charge pump. The charge pump requires only four small 0.1µF capacitors for operation from a 3.3V supply. The MAX3224E–MAX3227E feature a logic-level output (READY) that asserts when the charge pump is regulating and the device is ready to begin transmitting.All devices are available in a space-saving TQFN, SSOP, and TSSOP (MAX3224E/MAX3225E/MAX3244E/MAX3245E) packages.ApplicationsAutomotiveBattery-Powered EquipmentCellular PhonesHandheld EquipmentNotebook, Subnotebook, and Palmtop ComputersPeripheralsPrinters |
| Interface | 12 | Active | ||
| Integrated Circuits (ICs) | 9 | Active | ||
| Integrated Circuits (ICs) | 3 | Active | ||
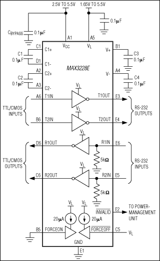
MAX3229AE±15kV ESD-Protected +2.5V to +5.5V RS-232 Transceivers in UCSP and WLP | Interface | 1 | Active | The MAX3228E/AE and MAX3229E/AE are +2.5V to +5.5V powered EIA/TIA-232 and V.28/V.24 communications interfaces with low power requirements, high datarate capabilities, and enhanced electrostatic discharge (ESD) protection, in a chip-scale package (UCSP™) and WLP Package. All transmitter outputs and receiver inputs are protected to ±15kV using IEC 1000-4-2 Air-Gap Discharge, ±8kV using IEC 1000-4-2 Contact Discharge, and ±15kV using the Human Body Model.The MAX3228E/AE and MAX3229E/AE achieve a 1µA supply current with Maxim’s AutoShutdown™ feature. They save power without changes to existing BIOS or operating systems by entering low-power shutdown mode when the RS-232 cable is disconnected, or when the transmitters of the connected peripherals are off.The transceivers have a proprietary low-dropout transmitter output stage, delivering RS-232 compliant performance from a +3.1V to +5.5V supply, and RS-232 compatible performance with a supply voltage as low as +2.5V. The dual charge pump requires only four small 0.1µF capacitors for operation from a +3.0V supply. Each device is guaranteed to run at data rates of 250kbps while maintaining RS-232 output levels.The MAX3228E/AE and MAX3229E/AE offer a separate power-supply input for the logic interface, allowing configurable logic levels on the receiver outputs and transmitter inputs. Operating over a +1.65V to VCCrange, VLprovides the MAX3228E/AE and MAX3229E/AE compatibility with multiple logic families.The MAX3229E/AE contains one receiver and one transmitter. The MAX3228E/AE contains two receivers and two transmitters. The MAX3228E/AE and MAX3229E/AE are available in tiny chip-scale and WLP packaging and are specified across the extended industrial temperature range of -40°C to +85°C.ApplicationsCell Phone Data Lump CablesCell PhonesHandheld DevicesPersonal Digital Assistants (PDAs)Set-Top Boxes |
MAX323Precision, Single-Supply, SPST Analog Switches | Analog Switches, Multiplexers, Demultiplexers | 25 | Active | The MAX323/MAX324/MAX325 are precision, dual, SPST analog switches. They are single-supply devices designed to operate from +2.7V to +16V. The MAX323 has two normally open (NO) switches, and the MAX324 has two normally closed (NC) switches. The MAX325 has one NO and one NC switch. Low power consumption (5µW) makes these parts ideal for battery-powered equipment. These switches offer low leakage currents (100pA max) and fast switching speeds (tON= 150ns max, tOFF= 100ns max).When powered from a 5V supply, the MAX323 series offers 2Ω max matching between channels, 60Ω max on-resistance, and 6Ω max RONflatness.These switches also offer 5pC max charge injection, and a minimum of 2000V ESD per Method 3015.7.For equivalent devices specified for dual-supply operation, see the MAX320/MAX321/MAX322 data sheet. For quad versions of the MAX320 series, see MAX391/MAX392/MAX393 data sheet.Applications+3V, +5V DACs and ADCsAudio and Video SwitchingBattery-Powered ApplicationsCommunication SystemsGuidance and Control SystemsHeads-Up DisplaysMilitary RadiosPBX, PABXSample-and-Hold CircuitsTest Equipment |
| Integrated Circuits (ICs) | 2 | Active | ||
MAX32323.0V to 5.5V, Low-Power, Up to 1Mbps, True RS-232 Transceivers | Evaluation and Demonstration Boards and Kits | 45 | Active | The MAX3222/MAX3232/MAX3237/MAX3241 transceivers have a proprietary low-dropout transmitter output stage enabling true RS-232 performance from a 3.0V to 5.5V supply with a dual charge pump. The devices require only four small 0.1µF external charge-pump capacitors. The MAX3222, MAX3232, and MAX3241 are guaranteed to run at data rates of 120kbps while maintaining RS-232 output levels. The MAX3237 is guaranteed to run at data rates of 250kbps in normal operating mode and 1Mbps in the MegaBaud™ operating mode.The MAX3222/MAX3232 have 2 receivers and 2 drivers. The MAX3222 and MAX3232 are pin, package, and functionally compatible with the industry-standard MAX242 and MAX232, respectively.The MAX3241 has 5 receivers and 3 drivers, while the MAX3237 has 3 receivers and 5 drivers. Receivers R1 (MAX3237/MAX3241) and R2 (MAX3241) have extra outputs in addition to their standard outputs. These extra outputs are always active, allowing external devices to be monitored without forward biasing the protection diodes in circuitry that may have VCCcompletely removed.The MAX3222, MAX3232, and MAX3241 are available in space-saving TSSOP and SSOP packages with operating temperatures of either -40°C to +85°C or 0°C to 70°C.ApplicationsBattery-Powered EquipmentHandheld EquipmentHigh-Speed ModemsNotebook, Subnotebook, and Palmtop ComputersPeripheralsPrinters |
| Integrated Circuits (ICs) | 12 | Active | ||
| Drivers, Receivers, Transceivers | 10 | Obsolete | ||