A
Analog Devices Inc./Maxim Integrated
| Series | Category | # Parts | Status | Description |
|---|---|---|---|---|
| Part | Spec A | Spec B | Spec C | Spec D | Description |
|---|---|---|---|---|---|
| Series | Category | # Parts | Status | Description |
|---|---|---|---|---|
| Part | Spec A | Spec B | Spec C | Spec D | Description |
|---|---|---|---|---|---|
| Part | Category | Description |
|---|---|---|
Analog Devices Inc./Maxim Integrated LTC1879EGN#TRUnknown | Integrated Circuits (ICs) | IC REG BUCK ADJ 1.2A 16SSOP |
Analog Devices Inc./Maxim Integrated LTC2208CUP#TRUnknown | Integrated Circuits (ICs) | IC ADC 16BIT 130MSPS 64-QFN |
Analog Devices Inc./Maxim Integrated ADP2108ACBZ-1.1-R7Obsolete | Integrated Circuits (ICs) | IC REG BUCK 1.1V 600MA 5WLCSP |
Analog Devices Inc./Maxim Integrated EV1HMC832ALP6GObsolete | Development Boards Kits Programmers | EVAL BOARD FOR HMC832ALP6GE |
Analog Devices Inc./Maxim Integrated LTC488ISWUnknown | Integrated Circuits (ICs) | IC LINE RCVR RS485 QUAD 16-SOIC |
Analog Devices Inc./Maxim Integrated LTC6946IUFD-2Obsolete | Integrated Circuits (ICs) | IC CLK/FREQ SYNTH 28QFN |
Analog Devices Inc./Maxim Integrated MAX5556ESA+TObsolete | Integrated Circuits (ICs) | IC DAC/AUDIO 16BIT 50K 8SOIC |
Analog Devices Inc./Maxim Integrated EVAL-FLTR-LD-1RZUnknown | Unclassified | EVAL BRD FOR AD800 SERIES |
Analog Devices Inc./Maxim Integrated | Development Boards Kits Programmers | BOARD EVAL FOR AD9963 |
Analog Devices Inc./Maxim Integrated LTC1296CCSW#TRUnknown | Integrated Circuits (ICs) | IC DATA ACQ SYS 12BIT 5V 20SOIC |
| Series | Category | # Parts | Status | Description |
|---|---|---|---|---|
| Drivers, Receivers, Transceivers | 4 | Active | ||
| Interface | 4 | Active | ||
| Integrated Circuits (ICs) | 2 | Obsolete | ||
| Integrated Circuits (ICs) | 2 | Active | ||
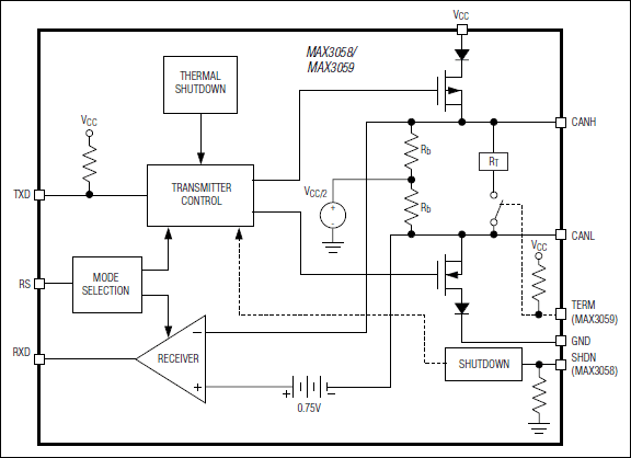
MAX30585V, 1Mbps, Low Supply Current CAN Transceivers | Integrated Circuits (ICs) | 2 | Active | The MAX3058/MAX3059 interface between the controller area network (CAN) protocol controller and the physical wires of the bus lines in a CAN. They are primarily intended for printer and telecom backplane applications requiring data rates up to 1Mbps. These devices provide differential transmit capability to the bus and differential receive capability to the CAN controller.The MAX3058 output common-mode range is from -7V to +12V. The MAX3059 output common-mode range is from 0V to VCC. The MAX3059 contains an internal switch termination resistor that makes it ideal for JetLink® applications.The MAX3058 features four different modes of operation: high speed, slope control, standby, and shutdown. The MAX3059 features three different modes of operation: high speed, slope control, and shutdown. High-speed mode allows data rates up to 1Mbps. In slope-control mode, the slew rate may be optimized for data rates up to 500kbps, so the effects of EMI are reduced, and unshielded twisted or parallel cable can be used. In standby mode, the transmitters are shut off and the receivers are put into low-current mode. In shutdown mode, the transmitter and receiver are switched off.The MAX3058/MAX3059 are available in an 8-pin SO package and are specified over the -40°C to +125°C temperature range.ApplicationsConsumer ApplicationsIndustrial Control NetworksPrinters JetLinkTelecom Backplanes |
MAX30595V, 1Mbps, Low Supply Current CAN Transceivers | Interface | 3 | Active | The MAX3058/MAX3059 interface between the controller area network (CAN) protocol controller and the physical wires of the bus lines in a CAN. They are primarily intended for printer and telecom backplane applications requiring data rates up to 1Mbps. These devices provide differential transmit capability to the bus and differential receive capability to the CAN controller.The MAX3058 output common-mode range is from -7V to +12V. The MAX3059 output common-mode range is from 0V to VCC. The MAX3059 contains an internal switch termination resistor that makes it ideal for JetLink® applications.The MAX3058 features four different modes of operation: high speed, slope control, standby, and shutdown. The MAX3059 features three different modes of operation: high speed, slope control, and shutdown. High-speed mode allows data rates up to 1Mbps. In slope-control mode, the slew rate may be optimized for data rates up to 500kbps, so the effects of EMI are reduced, and unshielded twisted or parallel cable can be used. In standby mode, the transmitters are shut off and the receivers are put into low-current mode. In shutdown mode, the transmitter and receiver are switched off.The MAX3058/MAX3059 are available in an 8-pin SO package and are specified over the -40°C to +125°C temperature range.ApplicationsConsumer ApplicationsIndustrial Control NetworksPrinters JetLinkTelecom Backplanes |
MAX306Precision, 16-Channel/Dual 8-Channel, High-Performance, CMOS Analog Multiplexers | Analog Switches, Multiplexers, Demultiplexers | 18 | Active | The MAX306/MAX307 precision, monolithic, CMOS analog multiplexers (muxes) offer low on-resistance (less than 100Ω), which is matched to within 5Ω between channels and remains flat over the specified analog signal range (7Ω max). They also offer low leakage over temperature (INO(OFF)less than 2.5nA at +85°C) and fast switching speeds (tTRANSless than 250ns). The MAX306 is a single-ended 1-of-16 device, and the MAX307 is a differential 2-of-8 device.The MAX306/MAX307 are fabricated with Maxim's improved 44V silicon-gate process. Design improvements yield extremely low charge injection (less than 10pC) and guarantee electrostatic discharge (ESD) protection greater than 2000V.These muxes operate with a single +5V to +30V supply, or bipolar ±4.5V to ±20V supplies, while retaining TTL/CMOS-logic input compatibility and fast switching. CMOS inputs provide reduced input loading. These improved parts are plug-in upgrades for the industry-standard DG406, DG407, DG506A, and DG507A.ApplicationsAudio Signal RoutingBattery-Operated SystemsCommunication SystemsGuidance and Control SystemsHeads-Up DisplaysMilitary RadiosPBX, PABXSample-and-Hold CircuitsTest Equipment |
| Interface | 1 | Obsolete | ||
MAX3060E±15kV ESD-Protected, Fail-Safe, 20Mbps, Slew-Rate-Limited RS-485/RS-422 Transceivers in a SOT | Drivers, Receivers, Transceivers | 1 | Active | The MAX3060E/MAX3061E/MAX3062E high-speed transceivers for RS-485/RS-422 communication contain one driver and one receiver. These devices feature fail-safe circuitry, which guarantees a logic-high receiver output when the receiver inputs are open or shorted. This means that the receiver output is a logic high if all transmitters on a terminated bus are disabled (high impedance). These devices also feature hot-swap circuitry that eliminates data glitches during hot insertion.The MAX3060E features slew-rate-limited drivers that minimize EMI and reduce reflections caused by improperly terminated cables, allowing error-free data transmission up to 115kbps. The MAX3061E, also slew-rate limited, transmits up to 500kbps. The MAX3062E driver is not slew-rate limited, allowing transmit speeds up to 20Mbps. All transmitter outputs are protected to ±15kV using the Human Body Model.These transceivers typically draw 910µA of supply current when unloaded, or 790µA when fully loaded with the drivers disabled.All devices have a 1/8-unit-load receiver input impedance that allows up to 256 transceivers on the bus. These devices are intended for half-duplex communication.ApplicationsIndustrial Control Local Area NetworksLevel TranslatorsRS-422/RS-485 CommunicationsTransceivers for EMI-Sensitive Applications |
| Interface | 1 | Obsolete | ||