A
Analog Devices Inc./Maxim Integrated
| Series | Category | # Parts | Status | Description |
|---|---|---|---|---|
| Part | Spec A | Spec B | Spec C | Spec D | Description |
|---|---|---|---|---|---|
| Series | Category | # Parts | Status | Description |
|---|---|---|---|---|
| Part | Spec A | Spec B | Spec C | Spec D | Description |
|---|---|---|---|---|---|
| Part | Category | Description |
|---|---|---|
Analog Devices Inc./Maxim Integrated LTC1879EGN#TRUnknown | Integrated Circuits (ICs) | IC REG BUCK ADJ 1.2A 16SSOP |
Analog Devices Inc./Maxim Integrated LTC2208CUP#TRUnknown | Integrated Circuits (ICs) | IC ADC 16BIT 130MSPS 64-QFN |
Analog Devices Inc./Maxim Integrated ADP2108ACBZ-1.1-R7Obsolete | Integrated Circuits (ICs) | IC REG BUCK 1.1V 600MA 5WLCSP |
Analog Devices Inc./Maxim Integrated EV1HMC832ALP6GObsolete | Development Boards Kits Programmers | EVAL BOARD FOR HMC832ALP6GE |
Analog Devices Inc./Maxim Integrated LTC488ISWUnknown | Integrated Circuits (ICs) | IC LINE RCVR RS485 QUAD 16-SOIC |
Analog Devices Inc./Maxim Integrated LTC6946IUFD-2Obsolete | Integrated Circuits (ICs) | IC CLK/FREQ SYNTH 28QFN |
Analog Devices Inc./Maxim Integrated MAX5556ESA+TObsolete | Integrated Circuits (ICs) | IC DAC/AUDIO 16BIT 50K 8SOIC |
Analog Devices Inc./Maxim Integrated EVAL-FLTR-LD-1RZUnknown | Unclassified | EVAL BRD FOR AD800 SERIES |
Analog Devices Inc./Maxim Integrated | Development Boards Kits Programmers | BOARD EVAL FOR AD9963 |
Analog Devices Inc./Maxim Integrated LTC1296CCSW#TRUnknown | Integrated Circuits (ICs) | IC DATA ACQ SYS 12BIT 5V 20SOIC |
| Series | Category | # Parts | Status | Description |
|---|---|---|---|---|
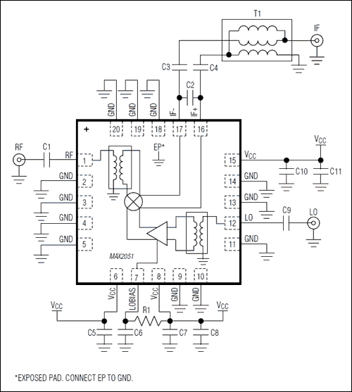
MAX2051SiGe, High-Linearity, 850MHz to 1550MHz Up/Downconversion Mixer with LO Buffer | Evaluation Boards | 3 | Active | The MAX2051 high-linearity, up/downconversion mixer provides +35dBm input IP3, 7.8dB noise figure (NF), and 7.4dB conversion loss for 850MHz to 1550MHz wireless infrastructure and multicarrier cable head-end down-stream video, video-on-demand (VOD), and cable modem termination systems (CMTS) applications. The MAX2051 also provides excellent suppression of spurious intermodulation products (> 77dBc at an RF level of -14dBm), making it an ideal downconverter for DOCSIS® 3.0 and Euro DOCSIS cable head-end systems. With an LO circuit tuned to support frequencies ranging from 1200MHz to 2250MHz, the MAX2051 is ideal for high-side LO injection applications over an IF frequency range of 50MHz to 1000MHz.In addition to offering excellent linearity and noise performance, the MAX2051 also yields a high level of component integration. The device integrates baluns in the RF and LO ports, which allow for a single-ended RF input and a single-ended LO input. The MAX2051 requires a typical LO drive of 0dBm and a supply current guaranteed to below 130mA.The MAX2051 is available in a compact 5mm x 5mm, 20-pin thin QFN package with an exposed pad. Electrical performance is guaranteed over the extended temperature range, from TC= -40°C to +85°C.ApplicationsCable Modem Termination SystemsIntegrated Digital Enhanced Network (iDEN®) Base StationsMicrowave and Fixed Broadband Wireless AccessMicrowave LinksMilitary SystemsPredistortion ReceiversPrivate Mobile RadiosVideo-on-Demand and DOCSIS-Compliant Edge QAM ModulationWiMAX™ Base Stations and Customer Premise EquipmentWireless Local Loop |
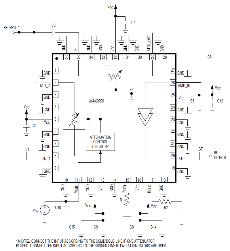
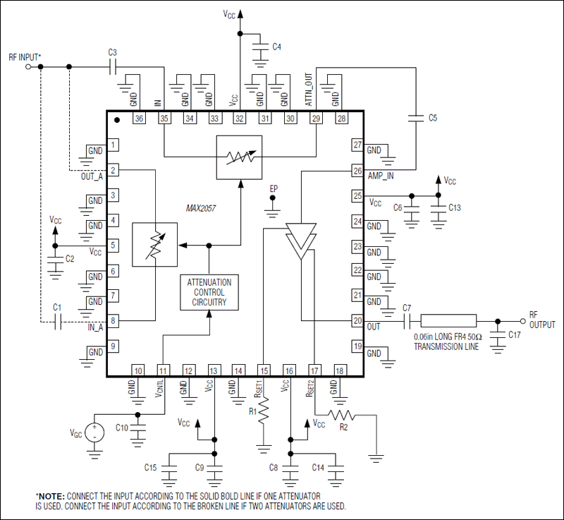
MAX2055Digitally Controlled, Variable-Gain, Differential ADC Driver/Amplifier | RF and Wireless | 2 | Active | The MAX2055 high-performance, digitally controlled, variable-gain, differential analog-to-digital converter (ADC) driver/amplifier (DVGA) is designed for use from 30MHz to 300MHz in base-station receivers.The device integrates a digitally controlled attenuator and a high-linearity single-ended-to-differential output amplifier, which can either eliminate an external transformer, or can improve the even-order distortion performance of a transformer-coupled circuit, thus relaxing the requirements of the anti-alias filter preceding an ADC. Targeted for ADC driver applications to adjust gain either dynamically or as a one-time channel gain setting, the MAX2055 is ideal for applications requiring high performance. The attenuator provides 23dB of attenuation range with ±0.2dB accuracy.The MAX2055 is available in a thermally enhanced 20-pin TSSOP-EP package and operates over the -40°C to +85°C temperature range.ApplicationsAutomated Test Equipment (ATE)Broadband SystemsCell Phone Base StationsHigh-Performance ADC DriversPHS/PAS InfrastructureReceiver Gain ControlTerrestrial Links |
| RF Amplifiers | 2 | Active | ||
| RF, RFID, Wireless Evaluation Boards | 3 | Active | ||
| RF Amplifiers | 1 | Obsolete | ||
MAX206+5V, RS-232 Transceivers with 0.1µF External Capacitors | Development Boards, Kits, Programmers | 30 | Active | The MAX202E-MAX213E, MAX232E, and MAX241E are a family of RS-232 and V.28 transceivers with high ±15kV ESD HBM protection and integrated charge pump circuitry for single +5V supply operation. The various combinations of features are outlined in theSelector Guide. The drivers and receivers for all ten devices meet all EIA/TIA-232E and CCITT V.28 specifications at data rates up to 120kbps when loaded.The MAX211E/MAX213E/MAX241E are available in 28-pin SO and SSOP packages. The MAX202E/MAX232E come in 16-pin TSSOP, narrow SO, wide SO, and DIP packages. The MAX203E comes in a 20-pin DIP/SO package, and needs no external charge-pump capacitors. The MAX205E comes in a 24-pin wide DIP package, and also eliminates external charge-pump capacitors.ApplicationsBattery-Powered EquipmentHandheld EquipmentPortable Diagnostics Equipment |
| Development Boards, Kits, Programmers | 1 | Obsolete | ||
| RF, RFID, Wireless Evaluation Boards | 3 | Active | ||
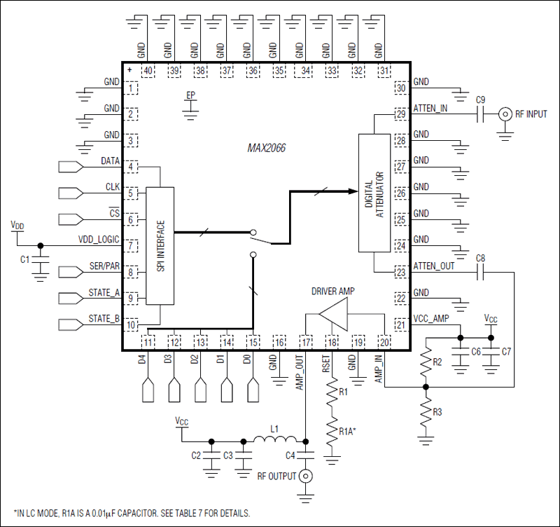
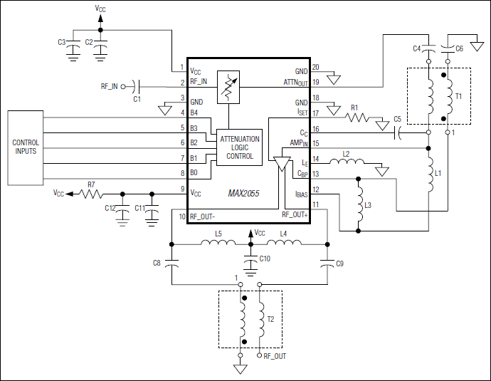
MAX206650MHz to 1000MHz High-Linearity, Serial/Parallel-Controlled Digital VGA | Evaluation Boards | 3 | Active | The MAX2066 high-linearity digital variable-gain amplifier (VGA) is a monolithic SiGe BiCMOS attenuator and amplifier designed to interface with 50Ω systems operating in the 50MHz to 1000MHz frequency range (See theTypical Application Circuitin the full data sheet). The digital attenuator is controlled as a slave peripheral using either the SPI™-compatible interface or a parallel bus with 31dB total adjustment range in 1dB steps. An added feature allows "rapid-fire" gain selection between each of four steps, preprogrammed by the user through the SPI-compatible interface. The 2-pin control allows the user to quickly access any one of four customized attenuation states without reprogramming the SPI bus.Because each stage has its own RF input and RF output, this component can be configured to either optimize NF (amplifier configured first), or OIP3 (amplifier last). The device's performance features include 22dB amplifier gain (amplifier only), 5.2dB NF at maximum gain (includes attenuator insertion loss), and a high OIP3 level of +42.4dBm. Each of these features makes the MAX2066 an ideal VGA for numerous receiver and transmitter applications.In addition, the MAX2066 operates from a single +5V supply with full performance, or a single +3.3V supply with slightly reduced performance, and has an adjustable bias to trade current consumption for linearity performance. This device is available in a compact 40-pin thin QFN package (6mm x 6mm) with an exposed pad. Electrical performance is guaranteed over the extended temperature range (TC= -40°C to +85°C).ApplicationsCable Modem Termination Systems (CMTS)Cellular Band WCDMA and cdma2000® Base StationsFixed Broadband Wireless AccessGSM 850/GSM 900 EDGE Base StationsIF and RF Gain StagesMilitary SystemsRFID Handheld and Portal ReadersVideo-on-Demand (VOD) and DOCSIS®-Compliant EDGE QAM ModulationWiMAX and LTE Base Stations and Customer Premise EquipmentWireless Local Loop |
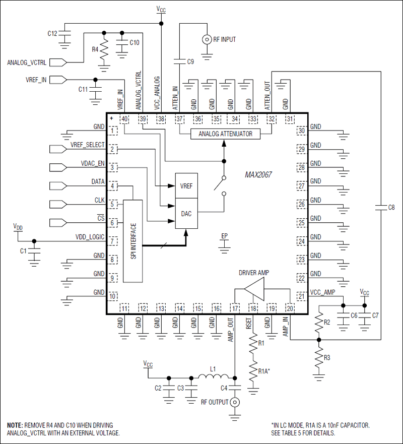
MAX206750MHz to 1000MHz High-Linearity, Serial/Analog-Controlled VGA | RF Amplifiers | 2 | Active | The MAX2067 high-linearity analog variable-gain amplifier (VGA) is a monolithic SiGe BiCMOS attenuator and amplifier designed to interface with 50Ω systems operating in the 50MHz to 1000MHz frequency range (see theTypical Application Circuitin the full data sheet). The analog attenuator is controlled using an external voltage or through the SPI™-compatible interface using an on-chip 8-bit DAC.Because each stage has its own RF input and RF output, this component can be configured to either optimize NF (amplifier configured first), or OIP3 (amplifier last). The device's performance features include 22dB amplifier gain (amplifier only), 4dB NF at maximum gain (includes attenuator insertion loss), and a high OIP3 level of +43dBm. Each of these features makes the MAX2067 an ideal VGA for numerous receiver and transmitter applications.In addition, the MAX2067 operates from a single +5V supply with full performance, or a single +3.3V supply with slightly reduced performance, and has an adjustable bias to trade current consumption for linearity performance. This device is available in a compact 40-pin thin QFN package (6mm x 6mm) with an exposed pad. Electrical performance is guaranteed over the extended temperature range (TC= -40°C to +85°C).ApplicationsCable Modem Termination Systems (CMTS)Cellular Band WCDMA and cdma2000® Base StationsFixed Broadband Wireless AccessGSM 850/GSM 900 EDGE Base StationsIF and RF Gain StagesMilitary SystemsRFID Handheld and Portal ReadersTemperature Compensation CircuitsVideo-on-Demand (VOD) and DOCSIS®-Compliant EDGE QAM ModulationWiMAX and LTE Base Stations and Customer Premise EquipmentWireless Local Loop |