A
Analog Devices Inc./Maxim Integrated
| Series | Category | # Parts | Status | Description |
|---|---|---|---|---|
| Part | Spec A | Spec B | Spec C | Spec D | Description |
|---|---|---|---|---|---|
| Series | Category | # Parts | Status | Description |
|---|---|---|---|---|
| Part | Spec A | Spec B | Spec C | Spec D | Description |
|---|---|---|---|---|---|
| Part | Category | Description |
|---|---|---|
Analog Devices Inc./Maxim Integrated LTC1879EGN#TRUnknown | Integrated Circuits (ICs) | IC REG BUCK ADJ 1.2A 16SSOP |
Analog Devices Inc./Maxim Integrated LTC2208CUP#TRUnknown | Integrated Circuits (ICs) | IC ADC 16BIT 130MSPS 64-QFN |
Analog Devices Inc./Maxim Integrated ADP2108ACBZ-1.1-R7Obsolete | Integrated Circuits (ICs) | IC REG BUCK 1.1V 600MA 5WLCSP |
Analog Devices Inc./Maxim Integrated EV1HMC832ALP6GObsolete | Development Boards Kits Programmers | EVAL BOARD FOR HMC832ALP6GE |
Analog Devices Inc./Maxim Integrated LTC488ISWUnknown | Integrated Circuits (ICs) | IC LINE RCVR RS485 QUAD 16-SOIC |
Analog Devices Inc./Maxim Integrated LTC6946IUFD-2Obsolete | Integrated Circuits (ICs) | IC CLK/FREQ SYNTH 28QFN |
Analog Devices Inc./Maxim Integrated MAX5556ESA+TObsolete | Integrated Circuits (ICs) | IC DAC/AUDIO 16BIT 50K 8SOIC |
Analog Devices Inc./Maxim Integrated EVAL-FLTR-LD-1RZUnknown | Unclassified | EVAL BRD FOR AD800 SERIES |
Analog Devices Inc./Maxim Integrated | Development Boards Kits Programmers | BOARD EVAL FOR AD9963 |
Analog Devices Inc./Maxim Integrated LTC1296CCSW#TRUnknown | Integrated Circuits (ICs) | IC DATA ACQ SYS 12BIT 5V 20SOIC |
| Series | Category | # Parts | Status | Description |
|---|---|---|---|---|
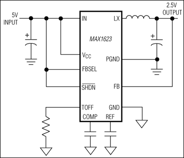
MAX16233A, Low-Voltage, Step-Down Regulator with Synchronous Rectification and Internal Switches | Power Management (PMIC) | 3 | Active | The MAX1623 switch-mode buck regulator with synchronous rectification provides local CPU and bus-termination power in notebook and desktop computers. An internal 55mΩ (typ), 3A PMOS power switch and 60mΩ (typ), 3A NMOS synchronous-rectifier switch deliver continuous load currents up to 3A from a 5V supply with 95% typical efficiency. Output accuracy is ±1%, including line and load regulation.The MAX1623 features constant-off-time, current-mode pulse-width-modulation (PWM) control with switching frequencies as high as 350kHz. An external resistor at the TOFF pin sets the off-time, allowing optimum design flexibility in terms of switching frequency, output switching noise, and inductor size. This device is available in a space-saving 20-pin SSOP package.Applications5V to 3.3V ConversionCPU Daughter Card SupplyDesktop Computer Bus-Termination SupplyDSP SupplyNotebook Computer CPU I/O Supply |
| PMIC | 2 | Active | ||
| DC DC Switching Controllers | 4 | Active | ||
MAX16275V/3.3V or Adjustable, 100% Duty Cycle, High-Efficiency, Step-Down DC-DC Controllers | DC DC Switching Controllers | 3 | Active | The MAX1626/MAX1627 step-down DC-DC controllers operate over a 2.6V to 16.5V input voltage range. The controllers deliver load current from 1mA to more than 2A. The MAX1626 has pin-selectable 3.3V and 5V outputs. The MAX1627 supports adjustable outputs from 1.3V to 16V.A unique current-limited, pulse-frequency-modulation (PFM) control scheme operates up to 100% duty cycle, resulting in very low dropout voltage. This control scheme eliminates minimum load requirements and reduces supply current under light loads to 90µA (versus 2mA to 10mA for common pulse-width modulation controllers).The devices are available in a 8-pin SOIC package (-40°C to +85°C) and dice (0°C to +70°C).Applications5V to 3.3V Green PC ApplicationsBattery-Powered ApplicationsHandheld ComputersHigh-Efficiency Step-Down RegulationLow-Cost Notebook Computer SuppliesMinimum Component DC-DC ConvertersPCMCIA Power SuppliesPDAs and Other Handheld DevicesPortable Terminals |
| Analog to Digital Converters (ADC) | 4 | Active | ||
| Power Management (PMIC) | 3 | Obsolete | ||
| Special Purpose Regulators | 6 | Active | ||
| Voltage Regulators - Linear + Switching | 6 | Active | ||
| Integrated Circuits (ICs) | 1 | Obsolete | ||
MAX1634Multi Output, Low-Noise Power Supply Controllers for Notebook Computers | Integrated Circuits (ICs) | 7 | Active | The MAX1630–MAX1635 are buck-topology, step-down, switch-mode, power-supply controllers that generate logic-supply voltages in battery-powered systems. These high-performance, dual/triple-output devices include on-board power-up sequencing, power-good signaling with delay, digital soft-start, secondary winding control, low-dropout circuitry, internal frequency-compensation networks, and automatic bootstrapping.Up to 96% efficiency is achieved through synchronous rectification and Maxim's proprietary Idle Mode™ control scheme. Efficiency is greater than 80% over a 1000:1 load-current range, which extends battery life in system-suspend or standby mode. Excellent dynamic response corrects output load transients caused by the latest dynamic-clock CPUs within five 300kHz clock cycles. Strong 1A on-board gate drivers ensure fast external N-channel MOSFET switching.These devices feature a logic-controlled and synchronizable, fixed-frequency, pulse-width-modulation (PWM) operating mode. This reduces noise and RF interference in sensitive mobile communications and pen-entry applications. Asserting the active-low SKIP pin enables fixed-frequency mode, for lowest noise under all load conditions.The MAX1630–MAX1635 include two PWM regulators, adjustable from 2.5V to 5.5V with fixed 5.0V and 3.3V modes. All these devices include secondary feedback regulation, and the MAX1630/MAX1632/MAX1633/ MAX1635 each contain 12V/120mA linear regulators. The MAX1631/MAX1634 include a secondary feedback input (SECFB), plus a control pin (STEER) that selects which PWM (3.3V or 5V) receives the secondary feedback signal. SECFB provides a method for adjusting the secondary winding voltage regulation point with an external resistor divider, and is intended to aid in creating auxiliary voltages other than fixed 12V.The MAX1630/MAX1631/MAX1632 contain internal output overvoltage and undervoltage protection features.ApplicationsDesktop CPU Local DC-DC ConvertersNotebook and Subnotebook ComputersPDAs and Mobile Communicators |