A
Analog Devices Inc./Maxim Integrated
| Series | Category | # Parts | Status | Description |
|---|---|---|---|---|
| Part | Spec A | Spec B | Spec C | Spec D | Description |
|---|---|---|---|---|---|
| Series | Category | # Parts | Status | Description |
|---|---|---|---|---|
| Part | Spec A | Spec B | Spec C | Spec D | Description |
|---|---|---|---|---|---|
| Part | Category | Description |
|---|---|---|
Analog Devices Inc./Maxim Integrated LTC1879EGN#TRUnknown | Integrated Circuits (ICs) | IC REG BUCK ADJ 1.2A 16SSOP |
Analog Devices Inc./Maxim Integrated LTC2208CUP#TRUnknown | Integrated Circuits (ICs) | IC ADC 16BIT 130MSPS 64-QFN |
Analog Devices Inc./Maxim Integrated ADP2108ACBZ-1.1-R7Obsolete | Integrated Circuits (ICs) | IC REG BUCK 1.1V 600MA 5WLCSP |
Analog Devices Inc./Maxim Integrated EV1HMC832ALP6GObsolete | Development Boards Kits Programmers | EVAL BOARD FOR HMC832ALP6GE |
Analog Devices Inc./Maxim Integrated LTC488ISWUnknown | Integrated Circuits (ICs) | IC LINE RCVR RS485 QUAD 16-SOIC |
Analog Devices Inc./Maxim Integrated LTC6946IUFD-2Obsolete | Integrated Circuits (ICs) | IC CLK/FREQ SYNTH 28QFN |
Analog Devices Inc./Maxim Integrated MAX5556ESA+TObsolete | Integrated Circuits (ICs) | IC DAC/AUDIO 16BIT 50K 8SOIC |
Analog Devices Inc./Maxim Integrated EVAL-FLTR-LD-1RZUnknown | Unclassified | EVAL BRD FOR AD800 SERIES |
Analog Devices Inc./Maxim Integrated | Development Boards Kits Programmers | BOARD EVAL FOR AD9963 |
Analog Devices Inc./Maxim Integrated LTC1296CCSW#TRUnknown | Integrated Circuits (ICs) | IC DATA ACQ SYS 12BIT 5V 20SOIC |
| Series | Category | # Parts | Status | Description |
|---|---|---|---|---|
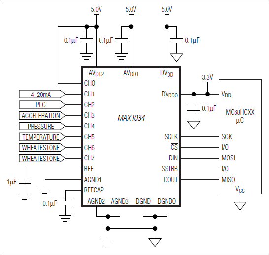
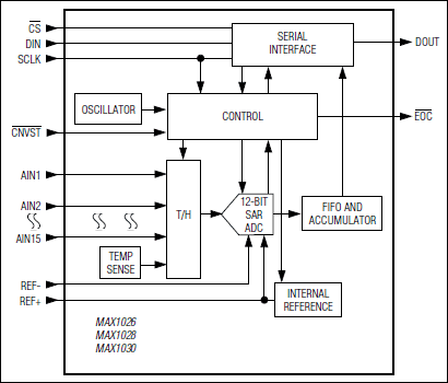
MAX103010-Bit 300ksps ADCs with FIFO, Temp Sensor, Internal Reference | Integrated Circuits (ICs) | 6 | Active | The MAX1026/MAX1028/MAX1030 are serial 10-bit analog-to-digital converters (ADCs) with an internal reference and an internal temperature sensor. These devices feature on-chip FIFO, scan mode, internal clock mode, internal averaging, and AutoShutdown™. The maximum sampling rate is 300ksps using an external clock. The MAX1030 has 16 input channels, the MAX1028 has 12 input channels, and the MAX1026 has 8 input channels. All input channels are configurable for single-ended or differential inputs in unipolar or bipolar mode. All three devices operate from a +5V supply and contain a 10MHz SPI™/QSPI™/MICROWIRE™-compatible serial port.The MAX1030 is available in 28-pin 5mm x 5mm TQFN with exposed pad and 24-pin QSOP packages. The MAX1026/MAX1028 are only available in QSOP packages. All three devices are specified over the extended -40°C to +85°C temperature range.ApplicationsData Acquisition SystemsData LoggingIndustrial Control SystemsInstrumentationPatient MonitoringSystem Supervision |
MAX103110-Bit 300ksps ADCs with FIFO, Temp Sensor, Internal Reference | Data Acquisition | 7 | Active | The MAX1027/MAX1029/MAX1031 are serial 10-bit analog-to-digital converters (ADCs) with an internal reference and an internal temperature sensor. These devices feature on-chip FIFO, scan mode, internal clock mode, internal averaging, and AutoShutdown™. The maximum sampling rate is 300ksps using an external clock. The MAX1031 has 16 input channels, the MAX1029 has 12 input channels, and the MAX1027 has 8 input channels. All input channels are configurable for single-ended or differential inputs in unipolar or bipolar mode. All three devices operate from a +3V supply and contain a 10MHz SPI™/QSPI™/MICROWIRE™-compatible serial port.The MAX1031 is available in 28-pin, 5mm x 5mm, TQFN with exposed pad and 24-pin QSOP packages. The MAX1027/MAX1029 are only available in QSOP packages. All three devices are specified over the extended -40°C to +85°C temperature range.ApplicationsData Acquisition SystemsData LoggingIndustrial Control SystemsInstrumentationPatient MonitoringSystem Supervision |
| Data Acquisition | 2 | Active | ||
| Analog to Digital Converters (ADC) | 3 | Active | ||
| Data Acquisition | 2 | Active | ||
| Integrated Circuits (ICs) | 1 | Active | ||
| Integrated Circuits (ICs) | 4 | Active | ||
| Analog to Digital Converters (ADC) | 5 | Active | ||
| Analog to Digital Converters (ADC) | 2 | Active | ||
| Analog to Digital Converters (ADC) | 2 | Active | ||