A
Analog Devices Inc./Maxim Integrated
| Series | Category | # Parts | Status | Description |
|---|---|---|---|---|
| Part | Spec A | Spec B | Spec C | Spec D | Description |
|---|---|---|---|---|---|
| Series | Category | # Parts | Status | Description |
|---|---|---|---|---|
| Part | Spec A | Spec B | Spec C | Spec D | Description |
|---|---|---|---|---|---|
| Part | Category | Description |
|---|---|---|
Analog Devices Inc./Maxim Integrated LTC1879EGN#TRUnknown | Integrated Circuits (ICs) | IC REG BUCK ADJ 1.2A 16SSOP |
Analog Devices Inc./Maxim Integrated LTC2208CUP#TRUnknown | Integrated Circuits (ICs) | IC ADC 16BIT 130MSPS 64-QFN |
Analog Devices Inc./Maxim Integrated ADP2108ACBZ-1.1-R7Obsolete | Integrated Circuits (ICs) | IC REG BUCK 1.1V 600MA 5WLCSP |
Analog Devices Inc./Maxim Integrated EV1HMC832ALP6GObsolete | Development Boards Kits Programmers | EVAL BOARD FOR HMC832ALP6GE |
Analog Devices Inc./Maxim Integrated LTC488ISWUnknown | Integrated Circuits (ICs) | IC LINE RCVR RS485 QUAD 16-SOIC |
Analog Devices Inc./Maxim Integrated LTC6946IUFD-2Obsolete | Integrated Circuits (ICs) | IC CLK/FREQ SYNTH 28QFN |
Analog Devices Inc./Maxim Integrated MAX5556ESA+TObsolete | Integrated Circuits (ICs) | IC DAC/AUDIO 16BIT 50K 8SOIC |
Analog Devices Inc./Maxim Integrated EVAL-FLTR-LD-1RZUnknown | Unclassified | EVAL BRD FOR AD800 SERIES |
Analog Devices Inc./Maxim Integrated | Development Boards Kits Programmers | BOARD EVAL FOR AD9963 |
Analog Devices Inc./Maxim Integrated LTC1296CCSW#TRUnknown | Integrated Circuits (ICs) | IC DATA ACQ SYS 12BIT 5V 20SOIC |
| Series | Category | # Parts | Status | Description |
|---|---|---|---|---|
LTC7825Fully Integrated 24V/12A Switched Capacitor DC/DC Converter with Overvoltage and Overcurrent Protections | Development Boards, Kits, Programmers | 2 | Active | The LTC7825 is a fully integrated monolithic DC/DC converter. It achieves very high efficiency with a switched capacitor architecture in applications with 2:1 input to output voltage ratio. The LTC7825 input can survive voltage transient up to 40V when protected by an optional MOSFET between VINand VHIGH. The input and output are fully disconnected during short-circuit conditions. The LTC7825 features integrated bootstrap diodes and provides a compact and cost-effective solution for high power intermediate bus applications requiring current limit protections.The LTC7825 operating switching frequency can be linearly programmed from 100kHz to 1.4MHz. The part is available in a 4mm × 5mm LGA (LQFN) package.ApplicationsConsumer ElectronicsIndustrial ApplicationsBattery Applications |
| Voltage Regulators - DC DC Switching Controllers | 12 | Active | ||
LTC7841Dual Phase Synchronous Boost Controller with PMBus Interface | Integrated Circuits (ICs) | 4 | Active | The LTC®7841 is a high performance dual phase single output synchronous boost converter controller that drives two N-channel power MOSFET stages out-of-phase. Multiphase operation reduces input and output capacitor requirements and allows the use of smaller inductors than the single-phase equivalent. Synchronous rectification increases efficiency, reduces power loss and eases thermal requirements, enabling high power boost applications. The output voltage can be adjusted up to 60V with 0.2% resolution via a PMBus-compliant serial interface. The serial interface can also be used to read back fault status, input/output current, input/output voltage and temperature. System configuration and monitoring is supported by the LTpowerPlay® development system.ApplicationsAutomotive Systems, Medical, Industrial |
LTC7851Quad Output, Multiphase Step-Down Voltage Mode DC/DC Controller with Accurate Current Sharing | PMIC | 9 | Active | The LTC7851/LTC7851-1 are quad output multiphase synchronous step-down switching regulator controllers that employ a constant frequency voltage mode architecture. They maintain excellent current balance between channels when paralleled with their internal current sharing loop. Lossless DCR or a low value RSENSEis used for output current sensing. Multiple LTC7851/LTC7851-1 devices can be used for high phase count operation.A very low offset, high bandwidth error amplifier, combined with remote output voltage sensing, provides excellent transient response and output regulation. The LTC7851/ LTC7851-1 operates with a VCCsupply voltage from 3V to 5.5V and is designed for step-down conversion with VINfrom 3V to 27V and produces an output voltage from 0.6V to VCC– 0.5V.The LTC7851-1 is identical to the LTC7851 except it has a lower current sense amplifier gain, making it ideal for DrMOS devices with internal current sense.ApplicationsHigh Current Distributed Power SystemsDSP, FPGA and ASIC SuppliesDatacom, Telecom and Computing Systems |
LTC7852LTC7852-1Dual Output, 6-Phase, Multiphase Current Mode Synchronous Controller with Current Monitoring | Power Management (PMIC) | 8 | Active | The LTC7852/LTC7852-1 is a six-phase, dual output current mode synchronous step-down switching regulator controller that works in conjunction with external power train devices such as DrMOS, power blocks or discrete N-channel MOSFETs and associated gate drivers. Its flexible design enables 1-, 2-, 3-, 4-, 5-, and 6-phase configurations. The LTC7852 offers a unique feature that enhances the signal-to-noise ratio of the current sense signal, allowing the use of inductors with very low DC winding resistances for maximum efficiency. The controller achieves a minimum on-time of just 40ns, permitting the use of high switching frequency at high step-down ratios. 8-, 10- or 12 phases with two ICs can be paralleled for very high current requirements up to 400A.The remote sense differential amplifiers and a precise reference provide accurate output voltages between 0.5V and 2.0V. The input voltage is not limited by the controller. Hiccup mode protection from output shorts or overcurrent minimizes the thermal dissipation.The LTC7852-1 is designed specifically for DrMOS with an internal current sense signal.APPLICATIONSComputer SystemsTelecom and Datacom SystemsDC Power Distribution Systems |
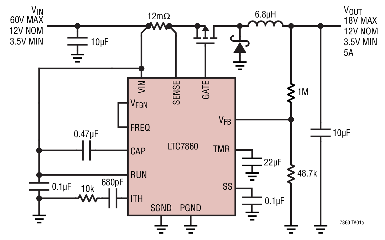
LTC7860High Efficiency Switching Surge Stopper | Surge Suppression ICs | 8 | Active | The LTC7860 high efficiency surge stopper protects loads from high voltage transients. High efficiency permits higher currents and smaller solution sizes. During an input overvoltage event, such as a load dump in vehicles, the LTC7860 controls the gate of an external MOSFET to act as a switching DC/DC regulator (PROTECTIVE PWM mode). This operation regulates the output voltage to a safe level, allowing the loads to operate through the input over-voltage event. During normal operation (SWITCH-ON mode), the LTC7860 turns on the external MOSFET continuously, passing the input voltage through to the output. An internal comparator limits the voltage across the current sense resistor and regulates the maximum output current to protect against overcurrent faults.An adjustable timer limits the time that the LTC7860 can spend in overvoltage or overcurrent regulation. When the timer expires, the external MOSFET is turned off until the LTC7860 restarts after a cool down period. By strictly limiting the time in PROTECTIVE PWM Mode when the power loss is high, the components and thermal design can be optimized for normal operation and safely operate through high voltage input surges and/or overcurrent faults. An additional PMOS can be added for reverse battery protection.ApplicationsIndustrial and Automotive PowerTelecom PowerVehicle Power Including ISO7637Military Power Including MIL1275 |
| Circuit Protection | 12 | Active | ||
LTC7871Six-Phase, Synchronous Bidirectional Buck or Boost Controller | DC DC Switching Controllers | 6 | Active | The LTC7871 is a high performance bidirectional buck or boost switching regulator controller that operates in either buck or boost mode on demand. It regulates in buck mode from VHIGH-to-VLOWand boost mode from VLOW-to-VHIGHdepending on a control signal, making it ideal for 48V/12V automotive dual battery systems. An accurate current programming loop regulates the maximum current that can be delivered in either direction. The LTC7871 allows both batteries to supply energy to the load simultaneously by driving energy from either battery to the other.Its proprietary constant frequency current mode architecture enhances the signal-to-noise ratio enabling low noise operation and provides excellent current matching between phases. Additional features include an SPI-compliant serial interface, discontinuous or continuous mode of operation, OV/UV monitors, independent loop compensation for buck and boost operation, accurate inductor current monitoring and overcurrent protection.The LTC7871 is available in a 64 pin 10mm × 10mm LWE package.APPLICATIONSAutomotive 48V/12V Dual Battery SystemsBackup Power Systems |
LTC7872Quad-Phase, Synchronous Bidirectional Buck or Boost Controller | Power Management (PMIC) | 1 | Unknown | The LTC7872 is a high performance bidirectional buck or boost switching regulator controller that operates in either buck or boost mode on demand. It regulates in buck mode from VHIGH-to-VLOWand boost mode from VLOW-to-VHIGHdepending on a control signal, making it ideal for 48V/12V automotive dual battery systems. An accurate current programming loop regulates the maximum current that can be delivered in either direction. The LTC7872 allows both batteries to supply energy to the load simultaneously by driving energy from either battery to the other.Its proprietary constant frequency current mode architecture enhances the signal-to-noise ratio enabling low noise operation and provides excellent current matching between phases. Additional features include an SPI-compliant serial interface, discontinuous or continuous mode of operation, OV/UV monitors, independent loop compensation for buck and boost operation, accurate inductor current monitoring and overcurrent protection.The LTC7872 is available in a 48-lead 7mm × 7mm LXE package.ApplicationsAutomotive 48V/12V Dual Battery SystemsBackup Power Systems |
LTC787870V Parallelable 4-Switch Buck-Boost Controller with Inductor DCR Current Sensing | Power Management (PMIC) | 3 | Active | The LTC7878 is a high performance buck-boost switching regulator controller that operates from an input voltage above, below or equal to the output voltage. The constant-frequency, peak current mode architecture allows a phase-lockable switching frequency of up to 600kHz, while a programmable input or output current loop regulates the average input or output current accurately supporting battery charging applications. With a wide 5V to 70V input and output range and seamless, low noise transitions between operating regions, the LTC7878 is ideal for industrial and telecom systems.The LTC7878 features forced continuous mode (FCM)/pulse-skipping mode operation. It supports multiphase/multi-ICs parallel operation for high power applications. Additional features include 7V N-Channel gate drivers, smart EXTVCCauxiliary supply and programmable inductor peak current limit. A PGOOD pin indicates when the output is within 10% of its designed set point.The LTC7878 is available in a low profile 32-Lead QFN package.APPLICATIONSIndustrial and Telecom SystemsDistributed DC Power or Battery Systems |