A
Analog Devices Inc./Maxim Integrated
| Series | Category | # Parts | Status | Description |
|---|---|---|---|---|
| Part | Spec A | Spec B | Spec C | Spec D | Description |
|---|---|---|---|---|---|
| Series | Category | # Parts | Status | Description |
|---|---|---|---|---|
| Part | Spec A | Spec B | Spec C | Spec D | Description |
|---|---|---|---|---|---|
| Part | Category | Description |
|---|---|---|
Analog Devices Inc./Maxim Integrated LTC1879EGN#TRUnknown | Integrated Circuits (ICs) | IC REG BUCK ADJ 1.2A 16SSOP |
Analog Devices Inc./Maxim Integrated LTC2208CUP#TRUnknown | Integrated Circuits (ICs) | IC ADC 16BIT 130MSPS 64-QFN |
Analog Devices Inc./Maxim Integrated ADP2108ACBZ-1.1-R7Obsolete | Integrated Circuits (ICs) | IC REG BUCK 1.1V 600MA 5WLCSP |
Analog Devices Inc./Maxim Integrated EV1HMC832ALP6GObsolete | Development Boards Kits Programmers | EVAL BOARD FOR HMC832ALP6GE |
Analog Devices Inc./Maxim Integrated LTC488ISWUnknown | Integrated Circuits (ICs) | IC LINE RCVR RS485 QUAD 16-SOIC |
Analog Devices Inc./Maxim Integrated LTC6946IUFD-2Obsolete | Integrated Circuits (ICs) | IC CLK/FREQ SYNTH 28QFN |
Analog Devices Inc./Maxim Integrated MAX5556ESA+TObsolete | Integrated Circuits (ICs) | IC DAC/AUDIO 16BIT 50K 8SOIC |
Analog Devices Inc./Maxim Integrated EVAL-FLTR-LD-1RZUnknown | Unclassified | EVAL BRD FOR AD800 SERIES |
Analog Devices Inc./Maxim Integrated | Development Boards Kits Programmers | BOARD EVAL FOR AD9963 |
Analog Devices Inc./Maxim Integrated LTC1296CCSW#TRUnknown | Integrated Circuits (ICs) | IC DATA ACQ SYS 12BIT 5V 20SOIC |
| Series | Category | # Parts | Status | Description |
|---|---|---|---|---|
| PMIC | 12 | Active | ||
| Voltage Regulators - DC DC Switching Controllers | 18 | Active | ||
| Integrated Circuits (ICs) | 4 | Active | ||
LTC3788-12-Phase, Dual Output Synchronous Boost Controller | Integrated Circuits (ICs) | 4 | Active | The LTC3788-1 is a high performance 2-phase dual synchronous boost converter controller that drives all N-channel power MOSFETs. Synchronous rectification increases efficiency, reduces power losses and eases thermal requirements, allowing the LTC3788-1 to be used in high power boost applications.A constant-frequency current mode architecture allows a phase-lockable frequency of up to 850kHz. OPTI-LOOP compensation allows the transient response to be optimized over a wide range of output capacitance and ESR values. The LTC3788-1 features a precision 1.2V reference and a power good output indicator. A 4.5V to 38V input supply range encompasses a wide range of system architectures and battery chemistries.Independent SS pins for each controller ramp the output voltages during start-up. The PLLIN/MODE pin selects among Burst Mode operation, pulse-skipping mode or continuous inductor current mode at light loads.For a leadless 32-pin QFN package with additional features of adjustable current limit, clock out, phase modulation and two PGOOD outputs, see the LTC3788 data sheet.CLKOUT/PHASMDAdjustable Current SensePower GoodPackageLTC3788YesYes25 × 5 QFN-32LTC3788-1NoNo1SSOP-28ApplicationsIndustrialAutomotiveMedicalMilitary |
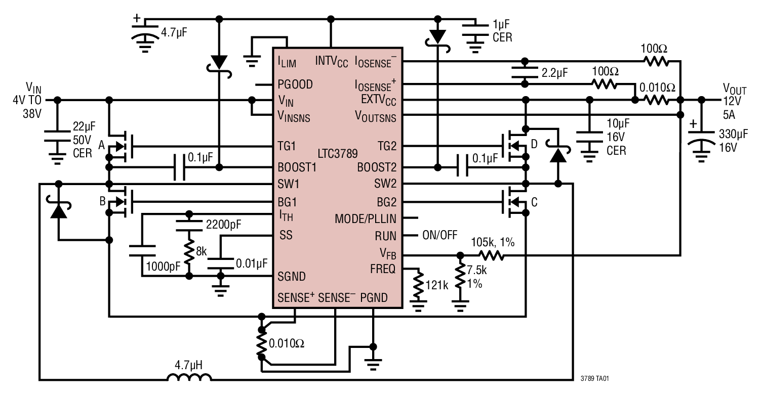
LTC3789High Efficiency, Synchronous, 4-Switch Buck-Boost Controller | PMIC | 8 | Active | The LTC3789 is a high performance buck-boost switching regulator controller that operates from input voltages above, below or equal to the output voltage. The constant-frequency, current mode architecture allows a phase-lockable frequency of up to 600kHz, while an output current feedback loop provides support for battery charging. With a wide 4V to 38V (40V maximum) input and output range and seamless, low noise transitions between operating regions, the LTC3789 is ideal for automotive, telecom and battery-powered systems.The operating mode of the controller is determined through the MODE/PLLIN pin. The MODE/PLLIN pin can select between pulse-skipping mode and forced continuous mode operation and allows the IC to be synchronized to an external clock. Pulse-skipping mode offers high efficiency and low ripple at light loads, while forced continuous mode operates at a constant frequency for noise-sensitive applications.A PGOOD pin indicates when the output is within 10% of its designed set point. The LTC3789 is available in low profile 28-pin 4mm × 5mm QFN and narrow SSOP packages.ApplicationsAutomotive SystemsDistributed DC Power SystemsHigh Power Battery-Operated DevicesIndustrial Control |
LTC3801Micropower Constant Frequency Step-Down DC/DC Controllers in ThinSOT | DC DC Switching Controllers | 4 | Active | The LTC3801/LTC3801B are constant frequency current mode step-down DC/DC controllers in a low profile (1mm max) 6-lead SOT-23 (ThinSOT) package. The parts provide excellent AC and DC load and line regulation with ±1.5% output voltage accuracy. The LTC3801 consumes only 195µA of quiescent current in normal operation, dropping to 16µA under no-load conditions.The LTC3801/LTC3801B incorporate an undervoltage lockout feature that shuts down the device when the input voltage falls below 2.2V. The LTC3801 automatically switches into Burst Mode operation at light loads which enhances efficiency at low output current. In the LTC3801B, Burst Mode operation is disabled for lower output ripple at light loads.To further maximize the life of a battery source, the external P-channel MOSFET is turned on continuously in dropout (100% duty cycle). High switching frequency of 550kHz allows the use of a small inductor.Applications1- or 2-Cell Li-Ion Battery-Powered ApplicationsWireless DevicesPortable ComputersDistributed Power Systems |
| Voltage Regulators - DC DC Switching Controllers | 4 | Active | ||
LTC3803Constant Frequency Current Mode Flyback DC/DC Controller in ThinSOT | PMIC | 20 | Active | The LTC3803 is a constant frequency current mode flyback controller optimized for driving N-channel MOSFETs in high input voltage applications. Constant frequency operation is maintained down to very light loads, resulting in less low frequency noise generation over a wide range of load currents. Slope compensation can be programmed with an external resistor.The LTC3803 provides ±1.5% output voltage accuracy and consumes only 240μA of quiescent current. Ground-referenced current sensing allows LTC3803-based converters to accept input supplies beyond the LTC3803’s absolute maximum VCC. A micropower hysteretic start-up feature allows efficient operation at high input voltages. For simplicity, the LTC3803 can also be powered from a high VINthrough a resistor, due to its internal shunt regulator. An internal undervoltage lockout shuts down the LTC3803 when the input voltage is too low to provide sufficient gate drive to the external MOSFET.The LTC3803 is available in a low profile (1mm) 6-lead SOT-23 (ThinSOT™) package.Turn On VoltageFrequencyLTC38038.7V200kHzLTC3803-38.7V300kHzLTC3803-54.8V200kHzApplicationsTelecom Power Supplies42V and 12V Automotive Power SuppliesAuxiliary/Housekeeping Power SuppliesPower Over Ethernet |
LTC3803-3Constant Frequency Current Mode Flyback DC/DC Controller in ThinSOT | DC DC Switching Controllers | 2 | Active | The LTC3803-3 is a constant frequency current mode flyback controller optimized for driving N-channel MOSFETs in high input voltage applications. Constant frequency operation is maintained down to very light loads, resulting in less low frequency noise generation over a wide range of load currents. Slope compensation can be programmed with an external resistor.The LTC3803-3 provides ±1.5% output voltage accuracy and consumes only 240μA of quiescent current. Ground referenced current sensing allows LTC3803-3-based converters to accept input supplies beyond the LTC3803-3’s absolute maximum VCC. A micropower hysteretic start-up feature allows efficient operation at high input voltages. For simplicity, the LTC3803-3 can also be powered from a high VINthrough a resistor, due to its internal shunt regulator. An internal undervoltage lockout shuts down the LTC3803-3 when the input voltage is too low to provide sufficient gate drive to the external MOSFET.The LTC3803-3 is available in a low profile (1mm) 6-lead SOT-23 (ThinSOT™) package.Turn On VoltageFrequencyLTC38038.7V200kHzLTC3803-38.7V300kHzLTC3803-54.8V200kHzApplicationsTelecom Power Supplies42V and 12V Automotive Power SuppliesAuxiliary/Housekeeping Power SuppliesPower over Ethernet Powered Devices |
LTC3803-5Constant Frequency Current Mode Flyback DC/DC Controller in ThinSOT | Power Management (PMIC) | 2 | Active | The LTC3803-5 is a constant frequency current mode flyback controller optimized for driving N-channel MOSFETs in high input voltage applications. The LTC3803-5 operates from inputs as low as 5V. Constant frequency operation is maintained down to very light loads, resulting in less low frequency noise generation over a wide range of load currents. Slope compensation can be programmed with an external resistor.The LTC3803-5 provides ±1.5% output voltage accuracy and consumes only 240μA of quiescent current. Ground referenced current sensing allows LTC3803-5-based converters to accept input supplies beyond the LTC3803-5’s absolute maximum VCC. For simplicity, the LTC3803-5 can be powered from a high VINthrough a resistor, due to its internal shunt regulator. An internal undervoltage lockout shuts down the IC when the input voltage is too low to provide sufficient gate drive to the external MOSFET.The LTC3803-5 is available in a low profile (1mm) 6-lead SOT-23 (ThinSOT) package.Turn On VoltageFrequencyLTC38038.7V200kHzLTC3803-38.7V300kHzLTC3803-54.8V200kHzApplications42V and 12V Automotive Power SuppliesTelecom Power SuppliesAuxiliary/Housekeeping Power SuppliesPower Over Ethernet |