
Catalog
12-Bit, 1MSPS SAR ADCs
Description
AI
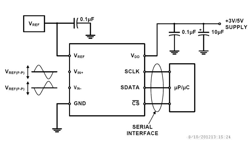
The ISL267440 and ISL267450A are 10-bit and 12-bit, 1MSPS sampling SAR-type ADCs featuring excellent linearity over supply and temperature variations. These devices are drop-in compatible with the AD7440 and AD7450A. The robust, fully-differential input offers high impedance to minimize errors due to leakage currents, and the specified measurement accuracy is maintained with input signals up to the supply rails. The reference accepts inputs from 0.1V to 2.2V for 3V operation and 0.1V to 3.5V for 5V operation. This provides design flexibility in a wide variety of applications. The ISL267440, ISL267450A also feature up to 8kV Human Body Model ESD survivability. The serial digital interface is SPI compatible and is easily interfaced to popular FPGAs and microcontrollers. Power dissipation is 8. 5mW at a sampling rate of 1MSPS, and just 5µW between conversions utilizing Auto Power-Down mode (with a 5V supply). The ISL267440, ISL267450A are excellent solutions for remote industrial sensors and battery-powered instruments. The ISL267440, ISL267450A are available in an 8 lead MSOP package, and are specified for operation over the Industrial temperature range (–40 °C to +85 °C).