
5V19EE903 Series
Manufacturer: Renesas Electronics Corporation

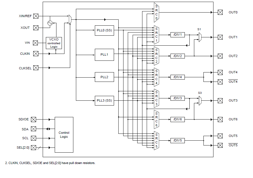
EEPROM PROGRAMMABLE VCXO CLOCK GENERATOR
| Part | Output | Input | Voltage - Supply [Min] | Voltage - Supply [Max] | Number of Circuits | PLL | Frequency - Max [Max] | Ratio - Input:Output [custom] | Ratio - Input:Output [custom] | Type | Package / Case | Differential - Input:Output [y] | Differential - Input:Output [x] | Operating Temperature [Max] | Operating Temperature [Min] | Mounting Type | Supplier Device Package | Supplier Device Package [x] | Supplier Device Package [y] | Package / Case |
|---|---|---|---|---|---|---|---|---|---|---|---|---|---|---|---|---|---|---|---|---|
Renesas Electronics Corporation | LVCMOS LVTTL | Crystal LVCMOS LVTTL | 3.135 V | 3.465 V | 1 | 200 MHz | 7 | 2 | Clock Generator Multiplexer | 32-VFQFN Exposed Pad | 85 °C | -40 C | Surface Mount | 32-VFQFPN | 5 | 5 | ||||
Renesas Electronics Corporation | LVCMOS LVTTL | Crystal LVCMOS LVTTL | 3.135 V | 3.465 V | 1 | 200 MHz | 7 | 2 | Clock Generator Multiplexer | 28-TSSOP | 85 °C | -40 C | Surface Mount | 28-TSSOP | 0.173 " 4.4 mm |