
ISL6520A Series
Single Synchronous Buck Pulse-Width Modulation (PWM) controller
Manufacturer: Renesas Electronics Corporation
Catalog
Single Synchronous Buck Pulse-Width Modulation (PWM) controller
Description
AI
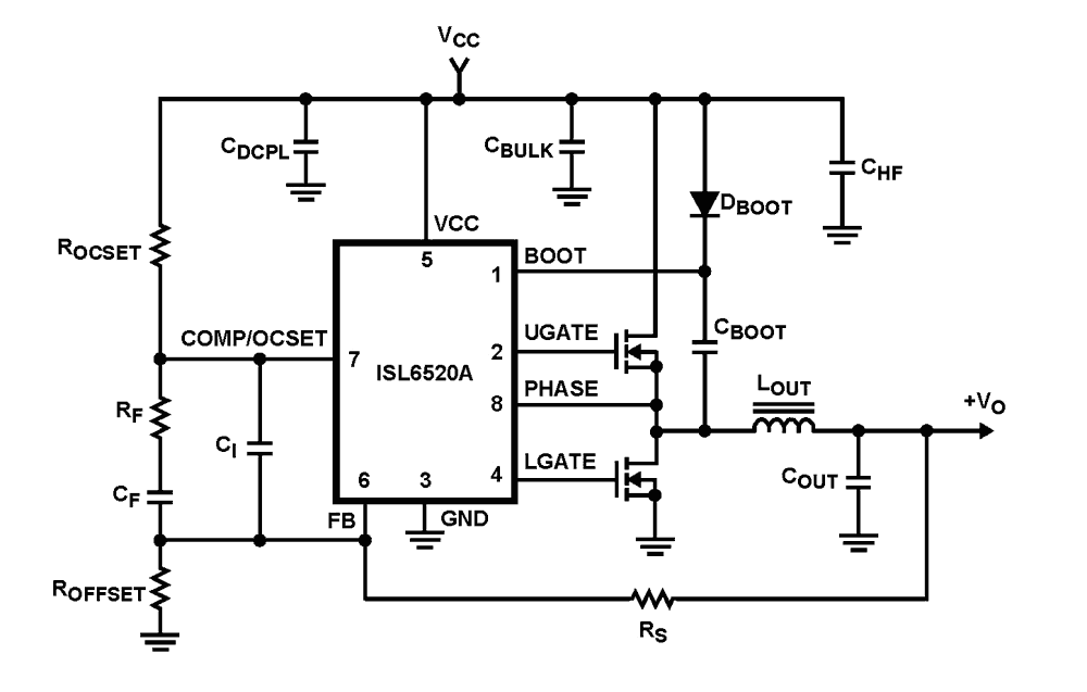
The ISL6520A makes simple work out of implementing a complete control and protection scheme for a DC/DC stepdown converter. Designed to drive N-Channel MOSFETs in a synchronous buck topology, the ISL6520A integrates the control, output adjustment, monitoring and protection functions into a single 8 Lead package. The ISL6520A provides simple, single feedback loop, voltage-mode control with fast transient response. The output voltage can be precisely regulated to as low as 0. 8V, with a maximum tolerance of ±1. 5% over-temperature and line voltage variations. A fixed frequency oscillator reduces design complexity, while balancing typical application cost and efficiency. The error amplifier features a 15MHz gain-bandwidth product and 8V/ms slew rate which enables high converter bandwidth for fast transient performance. The resulting PWM duty cycles range from 0% to 100%. Protection from overcurrent conditions is provided by monitoring the rDS(ON)of the upper MOSFET to inhibit PWM operation appropriately. This approach simplifies the implementation and improves efficiency by eliminating the need for a current sense resistor.