| Analog to Digital Converters (ADC) | 8 | Active | |
| Data Acquisition | 4 | Active | |
AD7783Read-Only, Pin-Configured, 24-bit Sigma-Delta ADC with Excitation Current Sources | Data Acquisition | 3 | Active | The AD7783 is a complete analog front end for low frequency measurement applications. The 24-bit sigma-delta ADC contains one fully differential input channel that can be configured with a gain of 1 or 16 allowing full-scale input signal ranges of ±2.56 V or ±160 mV from a +2.5 V differential reference input. It also contains two 200 mA integrated current sources.The AD7783 has an extremely simple, read-only digital interface that can be operated in master mode or slave mode. There are no on-chip registers to be programmed. The input signal range and current source selection are configured using two external pins.The device operates from a 32.768 kHz crystal with an on-chip PLL generating the required internal operating frequency. The output data rate from the part is fixed via the master clock at 19.79 Hz and provides simultaneous 50 Hz and 60 Hz rejection at this update rate. At this update rate, 18-bit p-p resolution can be obtained.The part operates from a single 3 V or 5 V supply. When operating from 3 V supplies, the power dissipation for the part is 3.9 mW. The AD7783 is available in a 16-lead TSSOP.Another part in the AD778x family is the AD7782. It is similar to the AD7783 except it has no integrated current sources and two differential input channels.APPLICATIONSSensor MeasurementIndustrial Process ControlTemperature MeasurementPressure MeasurementWeigh ScalesPortable Instrumentation |
| Evaluation Boards | 3 | Active | |
| Data Acquisition | 2 | Active | |
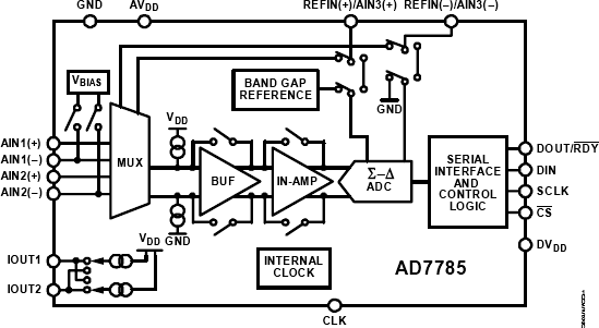
| Data Acquisition | 5 | Active | |
AD778924-Bit, Single-Channel, Ultra Low Power, Sigma-Delta A/D Converter | Integrated Circuits (ICs) | 4 | Active | TheAD7788/AD7789 are low power, low noise, analog front ends for low frequency measurement applications. The AD7789 contains a low noise, 24-bit, ∑-∆ analog-to-digital converter (ADC) with one differential input. The AD7788 is a 16-bit version of the AD7789.The devices operate from an internal clock. Therefore, the user does not have to supply a clock source to the devices. The output data rate is 16.6 Hz, which gives simultaneous 50 Hz/60 Hz rejection.The devices operate with a single power supply from 2.5 V to 5.25 V. When operating from a 3 V supply, the power dissipation for the device is 225 µW maximum. The AD7788/AD7789 are available in a 10-lead MSOP.ApplicationsSmart transmittersBattery applicationsPortable instrumentationSensor measurementTemperature measurementPressure measurementWeigh scales4 to 20 mA loops |
| Analog to Digital Converters (ADC) | 6 | Active | |
AD779016-Bit, Single-Channel, Ultra Low Power, Sigma Delta A/D Converter | Integrated Circuits (ICs) | 3 | Active | The AD7790/AD7791are low-power, complete analog front ends for low frequency measurement applications. The device consumes 65 µA of current typically when operated with a 3 V power supply and 75 µA typical when operated with a 5 V power supply with the buffer disabled. The AD7791 contains a 24-bit S-D ADC with one differential input, which can be buffered or unbuffered. The AD7790 is a 16-bit version of the AD7791. The AD7790 has a peak-to-peak resolution of 16 bits at the default output data rate of 16.6 Hz while the AD7789 has a peak to peak resolution of 19 bits, which is equivalent to an effective resolution of 21.5 bits at this output data rate.The device operates from an internal clock. Therefore, the user does not have to supply a clock source to the device. The output data rate from the part is software programmable, allowing rates from 9.5 Hz to 120 Hz. The p-p resolution from the part varies with the programmed output data rate. With an output data rate of 16.6 Hz, simultaneous 50 Hz/60 Hz rejection is achieved. Power supply monitoring is also included.The part can be used in single conversion mode whereby the device powers up, performs a single conversion and then returns to powerdown mode. Alternatively, it can be operated in continuous mode. In continuous conversion mode, the part can be configured to continuously read i.e. the conversions are placed on the serial bus automatically as soon as a conversion is complete (the user does not need to write to the ADC to read the data), assuming that the serial clock is applied to the device.The AD7790/AD7791 is housed in a 10-lead MSOP package. |
AD779124-Bit, Single-Channel, Ultra Low Power, Sigma Delta A/D Converter | Development Boards, Kits, Programmers | 5 | Active | TheAD7790/AD7791 are low-power, complete analog front ends for low frequency measurement applications. The device consumes 65 µA of current typically when operated with a 3 V power supply and 75 µA typical when operated with a 5 V power supply with the buffer disabled. The AD7791 contains a 24-bit S-D ADC with one differential input, which can be buffered or unbuffered. The AD7790 is a 16-bit version of the AD7791. The AD7790 has a peak-to-peak resolution of 16 bits at the default output data rate of 16.6 Hz while the AD7789 has a peak to peak resolution of 19 bits, which is equivalent to an effective resolution of 21.5 bits at this output data rate.The device operates from an internal clock. Therefore, the user does not have to supply a clock source to the device. The output data rate from the part is software programmable, allowing rates from 9.5 Hz to 120 Hz. The p-p resolution from the part varies with the programmed output data rate. With an output data rate of 16.6 Hz, simultaneous 50 Hz/60 Hz rejection is achieved. Power supply monitoring is also included.The part can be used in single conversion mode whereby the device powers up, performs a single conversion and then returns to powerdown mode. Alternatively, it can be operated in continuous mode. In continuous conversion mode, the part can be configured to continuously read i.e. the conversions are placed on the serial bus automatically as soon as a conversion is complete (the user does not need to write to the ADC to read the data), assuming that the serial clock is applied to the device.The AD7790/AD7791 is housed in a 10-lead MSOP package. |