
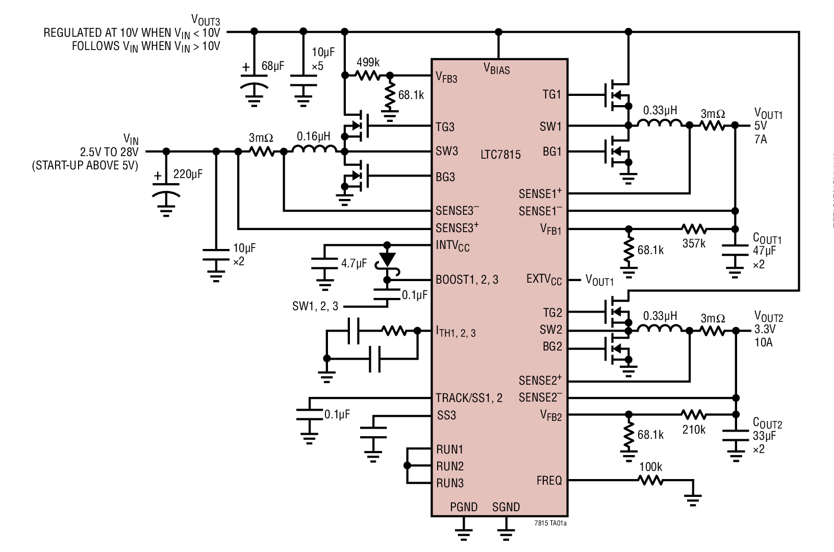
LTC7815 Series
Low IQ, 2.25MHz, Triple Output, Buck/Buck/Boost Synchronous Controller
Manufacturer: Analog Devices
Catalog
Low IQ, 2.25MHz, Triple Output, Buck/Buck/Boost Synchronous Controller
Key Features
• Dual Buck Plus Single Boost Synchronous Controllers
• Wide Bias Input Voltage Range: 4.5V to 38V
• Outputs Remain in Regulation Through Cold Crank Down to a 2.5V Input Supply Voltage
• Buck Output Voltage Range: 0.8V ≤ VOUT≤ 24V
• Boost Output Voltage Up to 60V
• Low Operating IQ: 28μA (One Channel On)
• RSENSEor DCR Current Sensing
• 100% Duty Cycle for Boost Synchronous MOSFET Even in Burst Mode®Operation
• Phase-Lockable Frequency (320kHz to 2.25MHz)
• Programmable Fixed Frequency (320kHz to 2.25MHz)
• Very Low Buck Dropout Operation: 98% Duty Cycle
• Small 38-Lead 5mm × 7mm QFN Package
Description
AI
The LTC7815 is a high performance triple output (buck/buck/boost) synchronous DC/DC switching regulator controller that drives all N-channel power MOSFET stages. Constant frequency current mode architecture allows a phase-lockable switching frequency of up to 2.25MHz. The LTC7815 operates from a wide 4.5V to 38V input supply range. When biased from the output of the boost converter or another auxiliary supply, the LTC7815 can operate from an input supply as low as 2.5V after start-up.The 28μA no-load quiescent current extends operating runtime in battery powered systems. OPTI-LOOP compensation allows the transient response to be optimized over a wide range of output capacitance and ESR values. The LTC7815 features a precision 0.8V reference for the bucks, 1.2V reference for the boost and a power good output indicator. The PLLIN/MODE pin selects among Burst Mode operation, pulse-skipping mode, or continuous inductor current mode at light loads.ApplicationsAutomotive Always-On and Start-Stop SystemsBattery Operated Digital DevicesDistributed DC Power SystemsMultioutput Buck-Boost Applications