T
Texas Instruments
| Series | Category | # Parts | Status | Description |
|---|---|---|---|---|
| Part | Spec A | Spec B | Spec C | Spec D | Description |
|---|---|---|---|---|---|
| Series | Category | # Parts | Status | Description |
|---|---|---|---|---|
| Part | Spec A | Spec B | Spec C | Spec D | Description |
|---|---|---|---|---|---|
| Series | Category | # Parts | Status | Description |
|---|---|---|---|---|
| Power Management (PMIC) | 6 | Active | ||
UCC38085Current mode push-pull PWM with prog. slope comp, 100µs soft start, 12.5/8.3 UVLO, 0°C to 70°C | AC DC Converters, Offline Switches | 4 | LTB | The UCC38083/4/5/6 is a family of BiCMOS pulse width modulation (PWM) controllers for dc-to-dc or off-line fixed-frequency current-mode switching power supplies. The dual output stages are configured for the push-pull topology. Both outputs switch at half the oscillator frequency using a toggle flip-flop. The dead time between the two outputs is typically 110 ns, limiting each output’s duty cycle to less than 50%.
The new UCC3808x family is based on the UCC3808A architecture. The major differences include the addition of a programmable slope compensation ramp to the CS signal and the removal of the error amplifier. The current flowing out of the ISET pin through an external resistor is monitored internally to set the magnitude of the slope compensation function. This device also includes an internal discharge transistor from the CS pin to ground, which is activated at each clock cycle after the pulse is terminated. This discharges any filter capacitance on the CS pin during each cycle and helps minimize filter capacitor values and current sense delay.
The UCC38083 and the UCC38084 devices have a typical soft-start interval time of 3.5 ms while the UCC38085 and the UCC38086 has less than 100 µs for applications where internal soft-start is not desired.
The UCC38083 and the UCC38085 devices have the turn on/off thresholds of the 12.5 V / 8.3 V, while the UCC38084 and the UCC38086 has the turn on/off thresholds of 4.3 V / 4.1 V. Each device is offered in 8-pin TSSOP (PW), 8-pin SOIC (D) and 8-pin PDIP (P) packages.
The UCC38083/4/5/6 is a family of BiCMOS pulse width modulation (PWM) controllers for dc-to-dc or off-line fixed-frequency current-mode switching power supplies. The dual output stages are configured for the push-pull topology. Both outputs switch at half the oscillator frequency using a toggle flip-flop. The dead time between the two outputs is typically 110 ns, limiting each output’s duty cycle to less than 50%.
The new UCC3808x family is based on the UCC3808A architecture. The major differences include the addition of a programmable slope compensation ramp to the CS signal and the removal of the error amplifier. The current flowing out of the ISET pin through an external resistor is monitored internally to set the magnitude of the slope compensation function. This device also includes an internal discharge transistor from the CS pin to ground, which is activated at each clock cycle after the pulse is terminated. This discharges any filter capacitance on the CS pin during each cycle and helps minimize filter capacitor values and current sense delay.
The UCC38083 and the UCC38084 devices have a typical soft-start interval time of 3.5 ms while the UCC38085 and the UCC38086 has less than 100 µs for applications where internal soft-start is not desired.
The UCC38083 and the UCC38085 devices have the turn on/off thresholds of the 12.5 V / 8.3 V, while the UCC38084 and the UCC38086 has the turn on/off thresholds of 4.3 V / 4.1 V. Each device is offered in 8-pin TSSOP (PW), 8-pin SOIC (D) and 8-pin PDIP (P) packages. |
| Integrated Circuits (ICs) | 5 | Active | ||
UCC3808A-1Low power current mode push-pull PWM with discharge transistor, 12.5/8.3V UVLO, 0°C to 70°C | AC DC Converters, Offline Switchers | 15 | Active | The UCCx808A devices are a family of BiCMOS push-pull, high-speed, low-power, pulse-width modulators. The UCCx808A contains all of the control and drive circuitry required for off-line or DC-to-DC fixed frequency current-mode switching power supplies with minimal external parts count.
The UCCx808A dual-output drive stages are arranged in a push-pull configuration. Both outputs switch at half the oscillator frequency using a toggle flip-flop. The dead time between the two outputs is typically 60 ns to 200 ns depending on the values of the timing capacitor and resistors, thus limiting each output stage duty cycle to less than 50%.
The UCCx808A family offers a variety of package options, temperature range options, and choice of undervoltage lockout levels. The family has UVLO thresholds and hysteresis options for off-line and battery-powered systems.
The UCCx808A is an enhanced version of the UCC3808 family. The significant difference is that the A versions feature an internal discharge transistor from the CS pin to ground, which is activated each clock cycle during the oscillator dead time. The feature discharges any filter capacitance on the CS pin during each cycle and helps minimize filter capacitor values and current sense delay.
The UCCx808A devices are a family of BiCMOS push-pull, high-speed, low-power, pulse-width modulators. The UCCx808A contains all of the control and drive circuitry required for off-line or DC-to-DC fixed frequency current-mode switching power supplies with minimal external parts count.
The UCCx808A dual-output drive stages are arranged in a push-pull configuration. Both outputs switch at half the oscillator frequency using a toggle flip-flop. The dead time between the two outputs is typically 60 ns to 200 ns depending on the values of the timing capacitor and resistors, thus limiting each output stage duty cycle to less than 50%.
The UCCx808A family offers a variety of package options, temperature range options, and choice of undervoltage lockout levels. The family has UVLO thresholds and hysteresis options for off-line and battery-powered systems.
The UCCx808A is an enhanced version of the UCC3808 family. The significant difference is that the A versions feature an internal discharge transistor from the CS pin to ground, which is activated each clock cycle during the oscillator dead time. The feature discharges any filter capacitance on the CS pin during each cycle and helps minimize filter capacitor values and current sense delay. |
UCC3809-2Economy primary side controller with 15V/8V UVLO, 0C to 70C | DC/DC & AC/DC (Off-Line) SMPS Evaluation Boards | 17 | Active | The UCC3809 family of BCDMOS economy low power integrated circuits contains all the control and drive circuitry required for off-line and isolated DC-to-DC fixed frequency current mode switching power supplies with minimal external parts count. Internally implemented circuits include undervoltage lockout featuring startup current less than 100µA, a user accessible voltage reference, logic to ensure latched operation, a PWM comparator, and a totem pole output stage to sink or source peak current. The output stage, suitable for driving N-Channel MOSFETs, is low in the off state.
Oscillator frequency and maximum duty cycle are programmed with two resistors and a capacitor. The UCC3809 family also features full cycle soft start.
The family has UVLO thresholds and hysteresis levels for off-line and DC-to-DC systems as shown in the table to the left.
The UCC3809 and the UCC2809 are offered in the 8 pin SOIC (D), PDIP (N), TSSOP (PW), and MSOP (P) packages. The small TSSOP and MSOP packages make the device ideal for applications where board space and height are at a premium.
The UCC3809 family of BCDMOS economy low power integrated circuits contains all the control and drive circuitry required for off-line and isolated DC-to-DC fixed frequency current mode switching power supplies with minimal external parts count. Internally implemented circuits include undervoltage lockout featuring startup current less than 100µA, a user accessible voltage reference, logic to ensure latched operation, a PWM comparator, and a totem pole output stage to sink or source peak current. The output stage, suitable for driving N-Channel MOSFETs, is low in the off state.
Oscillator frequency and maximum duty cycle are programmed with two resistors and a capacitor. The UCC3809 family also features full cycle soft start.
The family has UVLO thresholds and hysteresis levels for off-line and DC-to-DC systems as shown in the table to the left.
The UCC3809 and the UCC2809 are offered in the 8 pin SOIC (D), PDIP (N), TSSOP (PW), and MSOP (P) packages. The small TSSOP and MSOP packages make the device ideal for applications where board space and height are at a premium. |
| Power Management (PMIC) | 7 | Active | ||
UCC3810Dual channel synchronized current mode PWM, 0C to 70C | AC DC Converters, Offline Switchers | 4 | Active | The UCC3810 is a high-speed BiCMOS controller integrating two synchronized pulse width modulators for use in off-line and dc-to-dc power supplies. The UCC3810 family provides perfect synchronization between two PWMs by usin g the same oscillator. The oscillator’s sawtooth waveform can be used for slope compensation if required.
Using a toggle flip-flop to alternate between modulators, the UCC3810 ensures that one PWM does not slave, interfere, or otherwise affect the other PWM. This toggle flip- flop also ensures that each PWM is limited to 50% maximum duty cycle, insuring adequate off-time to reset magnetic elements. This device contains many of the same elements of the UC3842 current mode controller family, combined with the enhancements of the UCC3802. This minimizes power supply parts count. Enhancements include leading edge blanking of the current sense signals, full cycle fault restart, CMOS output drivers, and outputs which remain low even when the supply voltage is removed.
The UCC3810 is a high-speed BiCMOS controller integrating two synchronized pulse width modulators for use in off-line and dc-to-dc power supplies. The UCC3810 family provides perfect synchronization between two PWMs by usin g the same oscillator. The oscillator’s sawtooth waveform can be used for slope compensation if required.
Using a toggle flip-flop to alternate between modulators, the UCC3810 ensures that one PWM does not slave, interfere, or otherwise affect the other PWM. This toggle flip- flop also ensures that each PWM is limited to 50% maximum duty cycle, insuring adequate off-time to reset magnetic elements. This device contains many of the same elements of the UC3842 current mode controller family, combined with the enhancements of the UCC3802. This minimizes power supply parts count. Enhancements include leading edge blanking of the current sense signals, full cycle fault restart, CMOS output drivers, and outputs which remain low even when the supply voltage is removed. |
UCC3813-3Economy low power BICMOS 1MHz current mode PWM with 7.2V/6.9V UVLO and 100% duty cycle, 0C to 70C | AC DC Converters, Offline Switches | 31 | Active | The UCC3813-x device family of high-speed, low-power integrated circuits contains all of the control and drive components required for off-line and DC-to-DC fixed-frequency current-mode switching power supplies with minimal parts count.
These devices have the same pin configuration as the UC384x device family, and also offer the added features of internal full-cycle soft start and internal leading-edge blanking of the current-sense input.
The UCC3813-x device family offers a variety of package options, temperature-range options, choice of maximum duty cycle, and choice of critical voltage levels. Devices with lower reference voltage such as the UCC3813-3 and UCC3813-5 fit best into battery operated systems, while the higher reference and the higher UVLO hysteresis of the UCC3813-2 device and UCC3813-4 device make these ideal choices for use in off-line power supplies.
The UCC2813-x device series is specified for operation from –40°C to 85°C and the UCC3813-x device series is specified for operation from 0°C to 70°C.
The UCC3813-x device family of high-speed, low-power integrated circuits contains all of the control and drive components required for off-line and DC-to-DC fixed-frequency current-mode switching power supplies with minimal parts count.
These devices have the same pin configuration as the UC384x device family, and also offer the added features of internal full-cycle soft start and internal leading-edge blanking of the current-sense input.
The UCC3813-x device family offers a variety of package options, temperature-range options, choice of maximum duty cycle, and choice of critical voltage levels. Devices with lower reference voltage such as the UCC3813-3 and UCC3813-5 fit best into battery operated systems, while the higher reference and the higher UVLO hysteresis of the UCC3813-2 device and UCC3813-4 device make these ideal choices for use in off-line power supplies.
The UCC2813-x device series is specified for operation from –40°C to 85°C and the UCC3813-x device series is specified for operation from 0°C to 70°C. |
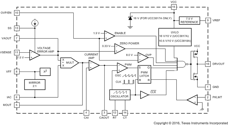
UCC3817A6kHz-220kHz CCM PFC controller with 16V/10V UVLO and Smaller Gate Drive Resistor, 0°C to 70°C | Integrated Circuits (ICs) | 12 | Active | The UCC3817A and the UCC3818A family provides all the functions necessary for active power factor corrected preregulators. The controller achieves near unity power factor by shaping the ac input line current waveform to correspond to that of the ac input line voltage. Average current mode control maintains stable, low distortion sinusoidal line current.
Designed in Texas Instrument’s BiCMOS process, the UCC3817A/UCC3818A offers new features such as lower start-up current, lower power dissipation, overvoltage protection, a shunt UVLO detect circuitry, a leading-edge modulation technique to reduce ripple current in the bulk capacitor and an improved, low-offset (±2 mV) current amplifier to reduce distortion at light load conditions.
The UCC3817A/18A family of PFC Controllers is directly pin for pin compatible with the UCC3817/18 family of devices. Only the output stage of UCC3817A family has been modified to allow use of a smaller external gate drive resistor values. For some power supply designs where an adequately high enough gate drive resistor can not be used, the UCC3817A/18A family offers a more robust output stage at the cost of increasing the internal gate resistances. The gate drive of the UC3817A/18A family however remains strong at ±1.2 A of peak current capability.
UCC3817A offers an on-chip shunt regulator with low start-up current, suitable for applications utilizing a bootstrap supply. UCC3818A is intended for applications with a fixed supply (VCC). Both devices are available in the 16-pin D, N and PW packages.
The UCC3817A and the UCC3818A family provides all the functions necessary for active power factor corrected preregulators. The controller achieves near unity power factor by shaping the ac input line current waveform to correspond to that of the ac input line voltage. Average current mode control maintains stable, low distortion sinusoidal line current.
Designed in Texas Instrument’s BiCMOS process, the UCC3817A/UCC3818A offers new features such as lower start-up current, lower power dissipation, overvoltage protection, a shunt UVLO detect circuitry, a leading-edge modulation technique to reduce ripple current in the bulk capacitor and an improved, low-offset (±2 mV) current amplifier to reduce distortion at light load conditions.
The UCC3817A/18A family of PFC Controllers is directly pin for pin compatible with the UCC3817/18 family of devices. Only the output stage of UCC3817A family has been modified to allow use of a smaller external gate drive resistor values. For some power supply designs where an adequately high enough gate drive resistor can not be used, the UCC3817A/18A family offers a more robust output stage at the cost of increasing the internal gate resistances. The gate drive of the UC3817A/18A family however remains strong at ±1.2 A of peak current capability.
UCC3817A offers an on-chip shunt regulator with low start-up current, suitable for applications utilizing a bootstrap supply. UCC3818A is intended for applications with a fixed supply (VCC). Both devices are available in the 16-pin D, N and PW packages. |
UCC3818A6kHz-220kHz CCM PFC controller with 10.5V/10V UVLO and Smaller Gate Drive Resistor, 0°C to 70°C | PFC (Power Factor Correction) | 12 | Active | The UCC3817A and the UCC3818A family provides all the functions necessary for active power factor corrected preregulators. The controller achieves near unity power factor by shaping the ac input line current waveform to correspond to that of the ac input line voltage. Average current mode control maintains stable, low distortion sinusoidal line current.
Designed in Texas Instrument’s BiCMOS process, the UCC3817A/UCC3818A offers new features such as lower start-up current, lower power dissipation, overvoltage protection, a shunt UVLO detect circuitry, a leading-edge modulation technique to reduce ripple current in the bulk capacitor and an improved, low-offset (±2 mV) current amplifier to reduce distortion at light load conditions.
The UCC3817A/18A family of PFC Controllers is directly pin for pin compatible with the UCC3817/18 family of devices. Only the output stage of UCC3817A family has been modified to allow use of a smaller external gate drive resistor values. For some power supply designs where an adequately high enough gate drive resistor can not be used, the UCC3817A/18A family offers a more robust output stage at the cost of increasing the internal gate resistances. The gate drive of the UC3817A/18A family however remains strong at ±1.2 A of peak current capability.
UCC3817A offers an on-chip shunt regulator with low start-up current, suitable for applications utilizing a bootstrap supply. UCC3818A is intended for applications with a fixed supply (VCC). Both devices are available in the 16-pin D, N and PW packages.
The UCC3817A and the UCC3818A family provides all the functions necessary for active power factor corrected preregulators. The controller achieves near unity power factor by shaping the ac input line current waveform to correspond to that of the ac input line voltage. Average current mode control maintains stable, low distortion sinusoidal line current.
Designed in Texas Instrument’s BiCMOS process, the UCC3817A/UCC3818A offers new features such as lower start-up current, lower power dissipation, overvoltage protection, a shunt UVLO detect circuitry, a leading-edge modulation technique to reduce ripple current in the bulk capacitor and an improved, low-offset (±2 mV) current amplifier to reduce distortion at light load conditions.
The UCC3817A/18A family of PFC Controllers is directly pin for pin compatible with the UCC3817/18 family of devices. Only the output stage of UCC3817A family has been modified to allow use of a smaller external gate drive resistor values. For some power supply designs where an adequately high enough gate drive resistor can not be used, the UCC3817A/18A family offers a more robust output stage at the cost of increasing the internal gate resistances. The gate drive of the UC3817A/18A family however remains strong at ±1.2 A of peak current capability.
UCC3817A offers an on-chip shunt regulator with low start-up current, suitable for applications utilizing a bootstrap supply. UCC3818A is intended for applications with a fixed supply (VCC). Both devices are available in the 16-pin D, N and PW packages. |
| Part | Category | Description |
|---|---|---|
Texas Instruments | Integrated Circuits (ICs) | BUS DRIVER, BCT/FBT SERIES |
Texas Instruments | Integrated Circuits (ICs) | 12BIT 3.3V~3.6V 210MHZ PARALLEL VQFN-48-EP(7X7) ANALOG TO DIGITAL CONVERTERS (ADC) ROHS |
Texas Instruments | Integrated Circuits (ICs) | TMX320DRE311 179PIN UBGA 200MHZ |
Texas Instruments TPS61040DRVTG4Unknown | Integrated Circuits (ICs) | IC LED DRV RGLTR PWM 350MA 6WSON |
Texas Instruments LP3876ET-2.5Obsolete | Integrated Circuits (ICs) | IC REG LINEAR 2.5V 3A TO220-5 |
Texas Instruments LMS1585ACSX-ADJObsolete | Integrated Circuits (ICs) | IC REG LIN POS ADJ 5A DDPAK |
Texas Instruments INA111APG4Obsolete | Integrated Circuits (ICs) | IC INST AMP 1 CIRCUIT 8DIP |
Texas Instruments | Integrated Circuits (ICs) | AUTOMOTIVE, QUAD 36V 1.2MHZ OPERATIONAL AMPLIFIER |
Texas Instruments OPA340NA/3KG4Unknown | Integrated Circuits (ICs) | IC OPAMP GP 1 CIRCUIT SOT23-5 |
Texas Instruments PT5112AObsolete | Power Supplies - Board Mount | DC DC CONVERTER 8V 8W |